WARNING:
JavaScript is turned OFF. None of the links on this concept map will
work until it is reactivated.
If you need help turning JavaScript On, click here.
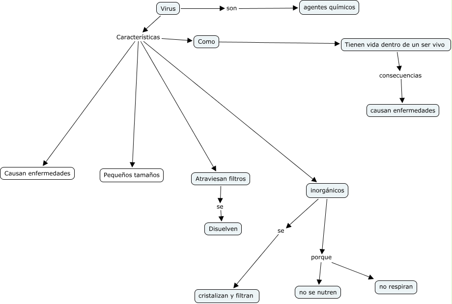
Este Cmap, tiene información relacionada con: Virus, Como ???? Tienen vida dentro de un ser vivo, inorgánicos porque no respiran, Tienen vida dentro de un ser vivo consecuencias causan enfermedades, inorgánicos se cristalizan y filtran, Virus son agentes químicos, inorgánicos porque no se nutren, Virus Características Causan enfermedades, Virus Características Pequeños tamaños, Atraviesan filtros se Disuelven, Virus Características Como, Virus Características inorgánicos, Virus Características Atraviesan filtros