WARNING:
JavaScript is turned OFF. None of the links on this concept map will
work until it is reactivated.
If you need help turning JavaScript On, click here.
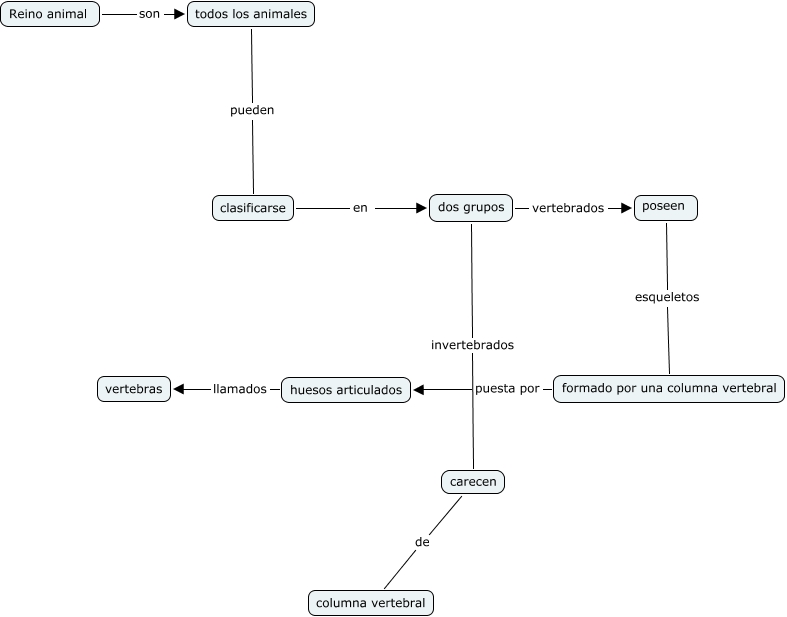
Este Cmap, tiene información relacionada con: Sin Título 2, Reino animal son todos los animales, clasificarse en dos grupos, dos grupos vertebrados poseen, huesos articulados llamados vertebras, dos grupos invertebrados carecen, carecen de columna vertebral, formado por una columna vertebral puesta por huesos articulados, todos los animales pueden clasificarse, poseen esqueletos formado por una columna vertebral