WARNING:
JavaScript is turned OFF. None of the links on this concept map will
work until it is reactivated.
If you need help turning JavaScript On, click here.
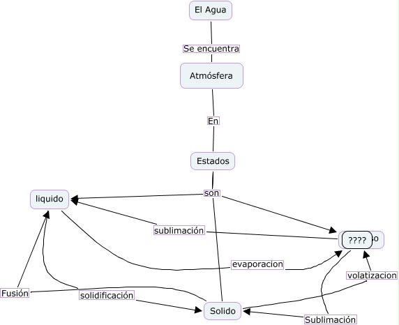
Este Cmap, tiene información relacionada con: El Agua, Estados son liquido, Estados son liquido, Estados son gaseoso, gaseoso Sublimación Solido, Solido Fusión liquido, Atmósfera En Estados, liquido solidificación Solido, Estados son gaseoso, Solido volatizacion gaseoso, El Agua Se encuentra Atmósfera, Estados son Solido, Estados son liquido, Estados son gaseoso, Estados son Solido, Estados son Solido, liquido evaporacion ????, gaseoso sublimación liquido