WARNING:
JavaScript is turned OFF. None of the links on this concept map will
work until it is reactivated.
If you need help turning JavaScript On, click here.
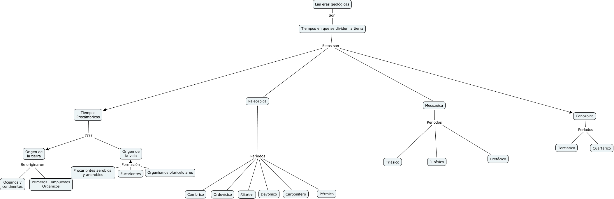
Este Cmap, tiene información relacionada con: Pily Gómez 7º B Esc.y Lic. Voc. Sarmiento, Cretácico Períodos Triásico, Tiempos en que se dividen la tierra Estos son Mesozoica, Eucariontes Formación Origen de la vida, Tiempos en que se dividen la tierra Estos son Paleozoica, Primeros Compuestos Orgánicos Se originaron Océanos y continentes, Cenozoica Períodos Terciárico, Origen de la vida ???? Origen de la tierra, Jurásico Períodos Triásico, Ordovícico Períodos Cámbrico, Pérmico Períodos Cámbrico, Tiempos en que se dividen la tierra Estos son Cenozoica, Carbonífero Períodos Cámbrico, Tiempos en que se dividen la tierra Estos son Tiempos Precámbricos, Paleozoica Períodos Cámbrico, Organismos pluricelulares Formación Origen de la vida, Las eras geológicas Son Tiempos en que se dividen la tierra, Devónico Períodos Cámbrico, Origen de la tierra Se originaron Océanos y continentes, Cuartárico Períodos Terciárico, Procariontes aerobios y anerobios Formación Origen de la vida