WARNING:
JavaScript is turned OFF. None of the links on this concept map will
work until it is reactivated.
If you need help turning JavaScript On, click here.
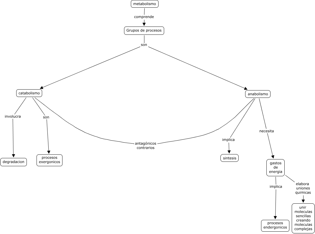
Este Cmap, tiene información relacionada con: metabolismo, catabolismo antagónicos contrarios anabolismo, metabolismo comprende Grupos de procesos, anabolismo implica sintesis, anabolismo necesita gastos de energia, Grupos de procesos son anabolismo, catabolismo son procesos exergonicos, catabolismo involucra degradacion, gastos de energia elabora uniones quimicas unir moleculas sencillas creando moleculas complejas, gastos de energia implica procesos endergonicos, Grupos de procesos son catabolismo