WARNING:
JavaScript is turned OFF. None of the links on this concept map will
work until it is reactivated.
If you need help turning JavaScript On, click here.
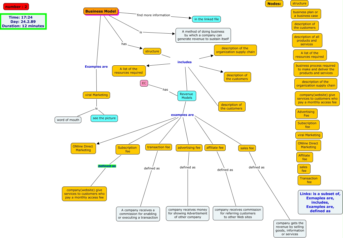
This Concept Map, created with IHMC CmapTools, has information related to: Business Model, structure includes A list of the resources required, transaction fee defined as A company receives a commission for enabling or executing a transaction, Business Model Examples are viral Marketing, structure includes description of the customers, affiliate fee defined as company receives commission for referring customers to other Web sites, Revenue Models examples are transaction fee, structure includes description of the customers, Business Model find more information in the linked file, advertising fee defined as company receives money for showing Advertisment of other company, structure includes Revenue Models, Subscription fee defined as company(website) give services to customers who pay a monthly access fee, viral Marketing is word of mouth, Revenue Models examples are advertising fee, Business Model is A method of doing business by which a company can generate revenue to sustain itself, structure includes description of the organization supply chain, Revenue Models examples are affiliate fee, Revenue Models examples are sales fee, EC has Revenue Models, viral Marketing is see the picture, Revenue Models examples are Subscription fee