WARNING:
JavaScript is turned OFF. None of the links on this concept map will
work until it is reactivated.
If you need help turning JavaScript On, click here.
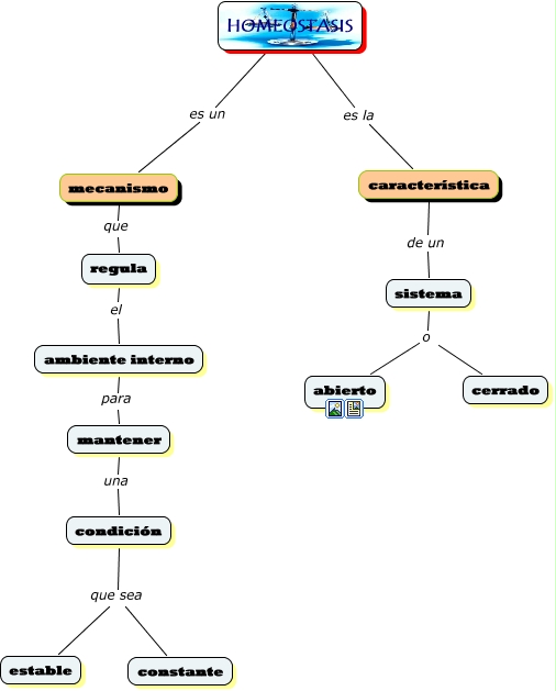
Este Cmap, tiene información relacionada con: AnaLizRamos-v2, ambiente interno para mantener, mecanismo que regula, sistema o abierto, condición que sea estable, característica de un sistema, HOMEOSTASIS es la característica, condición que sea constante, mantener una condición, sistema o cerrado, regula el ambiente interno, HOMEOSTASIS es un mecanismo