WARNING:
JavaScript is turned OFF. None of the links on this concept map will
work until it is reactivated.
If you need help turning JavaScript On, click here.
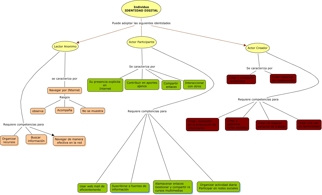
Este Cmap, tiene información relacionada con: Sin Título 1, Actor Participante Requiere comptencias para Usar web mail de eficientemente, Actor Participante Se caracteriza por Su presencia explicita en Internet, Lector Anonimo se caracteriza por Navegar por INternet, Actor Creador Requiere competencias para Crear y gestionar redes sociales, Actor Participante Se caracteriza por Compartir enlaces, Actor Participante Requiere comptencias para Alamacenar enlaces Gestionar y compartir re cursos multimedias, Individuo IDENTIDAD DIGITAL Puede adoptar las siguientes identidades Actor Participante, Actor Creador Requiere competencias para Crear una red de Aprendizaje, Navegar por INternet Rasgos observa, Actor Creador Se caracteriza por Crear espacios de colaboración, Individuo IDENTIDAD DIGITAL Puede adoptar las siguientes identidades Actor Creador, Actor Creador Se caracteriza por Crear y compartir contenidos, Actor Participante Se caracteriza por Interaccionar con otros, Actor Participante Requiere comptencias para Suscribirse a fuentes de información, Actor Creador Requiere competencias para Crear, compartir en la producción de información, Lector Anonimo Requiere competencias para Organizar recursos, Actor Participante Requiere comptencias para Organizar actividad diaria Participar en redes sociales, Navegar por INternet Rasgos Acompaña, Lector Anonimo Requiere competencias para Buscar información, Actor Participante Se caracteriza por Contribuir en aportes ajenos