WARNING:
JavaScript is turned OFF. None of the links on this concept map will
work until it is reactivated.
If you need help turning JavaScript On, click here.
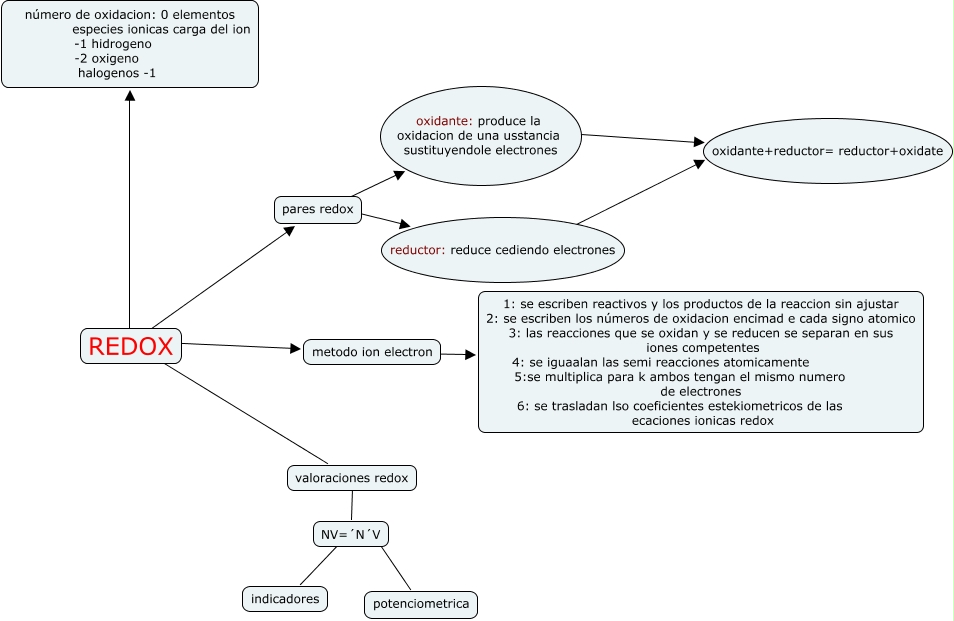
Este Cmap, tiene información relacionada con: redox juanlu, pares redox ???? reductor: reduce cediendo electrones, valoraciones redox ???? NV=´N´V, reductor: reduce cediendo electrones ???? oxidante+reductor= reductor+oxidate, oxidante: produce la oxidacion de una usstancia sustituyendole electrones ???? oxidante+reductor= reductor+oxidate, REDOX ???? número de oxidacion: 0 elementos especies ionicas carga del ion -1 hidrogeno -2 oxigeno halogenos -1, pares redox ???? oxidante: produce la oxidacion de una usstancia sustituyendole electrones, REDOX ???? valoraciones redox, NV=´N´V ???? indicadores, REDOX ???? pares redox, NV=´N´V ???? potenciometrica, metodo ion electron ???? 1: se escriben reactivos y los productos de la reaccion sin ajustar 2: se escriben los números de oxidacion encimad e cada signo atomico 3: las reacciones que se oxidan y se reducen se separan en sus iones competentes 4: se iguaalan las semi reacciones atomicamente 5:se multiplica para k ambos tengan el mismo numero de electrones 6: se trasladan lso coeficientes estekiometricos de las ecaciones ionicas redox, REDOX ???? metodo ion electron