WARNING:
JavaScript is turned OFF. None of the links on this concept map will
work until it is reactivated.
If you need help turning JavaScript On, click here.
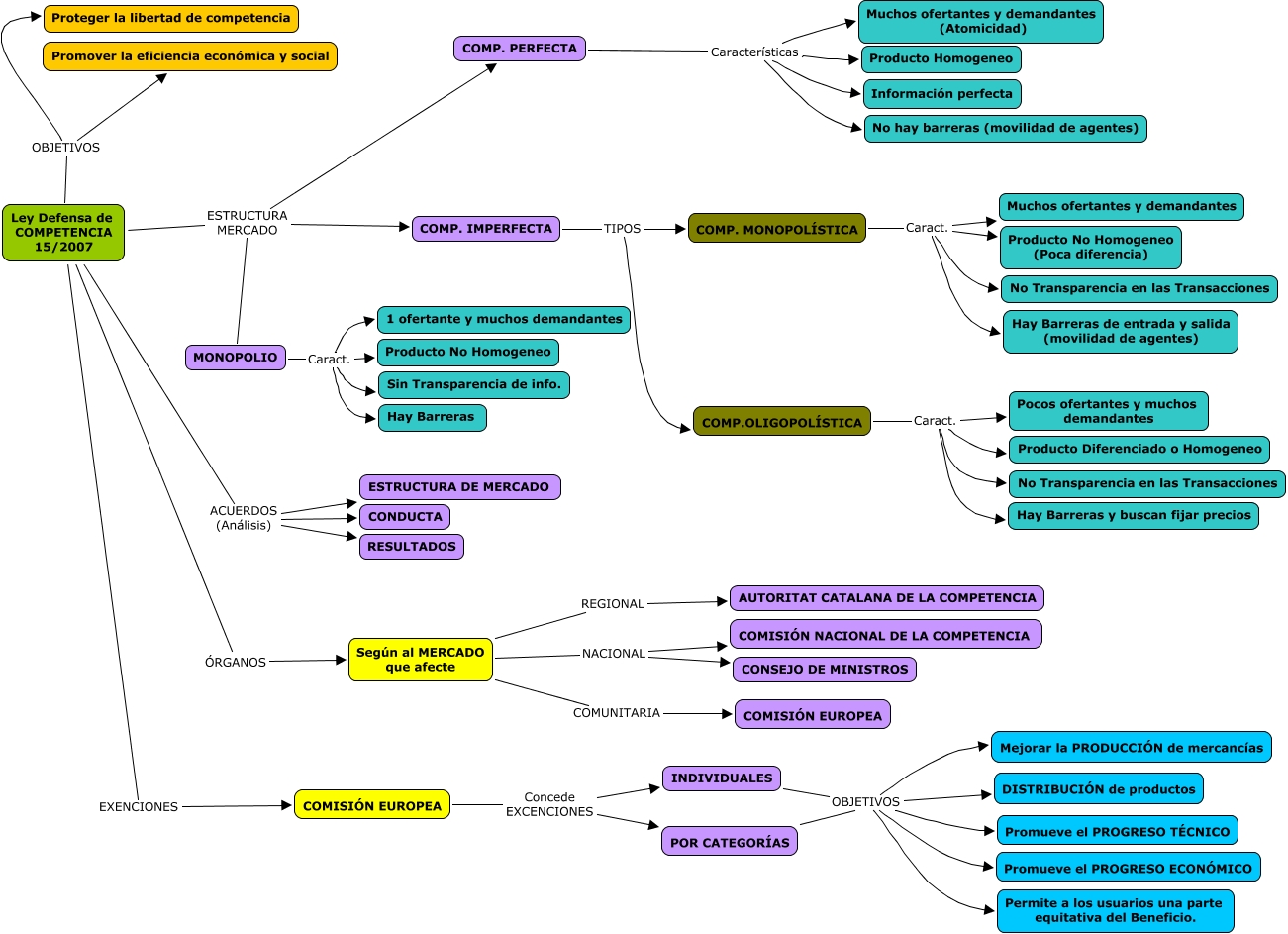
Este Cmap, tiene información relacionada con: Cmap 5 y 6 (Competencia), COMP. IMPERFECTA TIPOS COMP. MONOPOLÍSTICA, Ley Defensa de COMPETENCIA 15/2007 ACUERDOS (Análisis) ESTRUCTURA DE MERCADO, Ley Defensa de COMPETENCIA 15/2007 ESTRUCTURA MERCADO MONOPOLIO, Ley Defensa de COMPETENCIA 15/2007 OBJETIVOS Promover la eficiencia económica y social, INDIVIDUALES OBJETIVOS Promueve el PROGRESO ECONÓMICO, Ley Defensa de COMPETENCIA 15/2007 ACUERDOS (Análisis) RESULTADOS, COMP. PERFECTA Características Muchos ofertantes y demandantes (Atomicidad), COMP. IMPERFECTA TIPOS COMP.OLIGOPOLÍSTICA, COMISIÓN EUROPEA Concede EXCENCIONES INDIVIDUALES, Ley Defensa de COMPETENCIA 15/2007 OBJETIVOS Proteger la libertad de competencia, MONOPOLIO Caract. Hay Barreras, COMP.OLIGOPOLÍSTICA Caract. Pocos ofertantes y muchos demandantes, COMP. MONOPOLÍSTICA Caract. Producto No Homogeneo (Poca diferencia), POR CATEGORÍAS OBJETIVOS Permite a los usuarios una parte equitativa del Beneficio., COMP. PERFECTA Características No hay barreras (movilidad de agentes), MONOPOLIO Caract. Sin Transparencia de info., COMP. MONOPOLÍSTICA Caract. Muchos ofertantes y demandantes, Según al MERCADO que afecte NACIONAL COMISIÓN NACIONAL DE LA COMPETENCIA, COMP.OLIGOPOLÍSTICA Caract. Producto Diferenciado o Homogeneo, MONOPOLIO Caract. Producto No Homogeneo