WARNING:
JavaScript is turned OFF. None of the links on this concept map will
work until it is reactivated.
If you need help turning JavaScript On, click here.
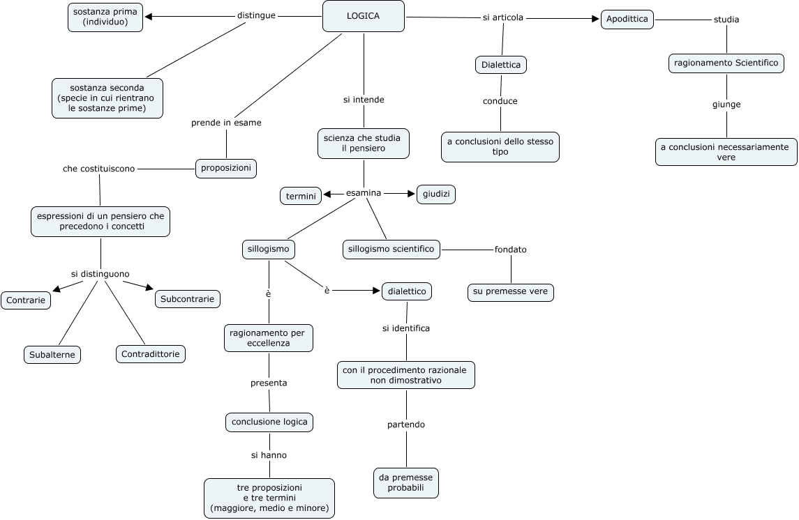
Questa Cmap, creata con IHMC CmapTools, contiene informazioni relative a: Aristotele e logica, Dialettica conduce a conclusioni dello stesso tipo, dialettico si identifica con il procedimento razionale non dimostrativo, LOGICA distingue sostanza prima (individuo), ragionamento per eccellenza presenta conclusione logica, conclusione logica si hanno tre proposizioni e tre termini (maggiore, medio e minore), LOGICA si articola Dialettica, scienza che studia il pensiero esamina sillogismo scientifico, scienza che studia il pensiero esamina sillogismo, espressioni di un pensiero che precedono i concetti si distinguono Subalterne, sillogismo scientifico fondato su premesse vere, scienza che studia il pensiero esamina giudizi, proposizioni che costituiscono espressioni di un pensiero che precedono i concetti, Apodittica studia ragionamento Scientifico, sillogismo è ragionamento per eccellenza, ragionamento Scientifico giunge a conclusioni necessariamente vere, sillogismo è dialettico, con il procedimento razionale non dimostrativo partendo da premesse probabili, LOGICA si intende scienza che studia il pensiero, LOGICA distingue sostanza seconda (specie in cui rientrano le sostanze prime), scienza che studia il pensiero esamina termini