WARNING:
JavaScript is turned OFF. None of the links on this concept map will
work until it is reactivated.
If you need help turning JavaScript On, click here.
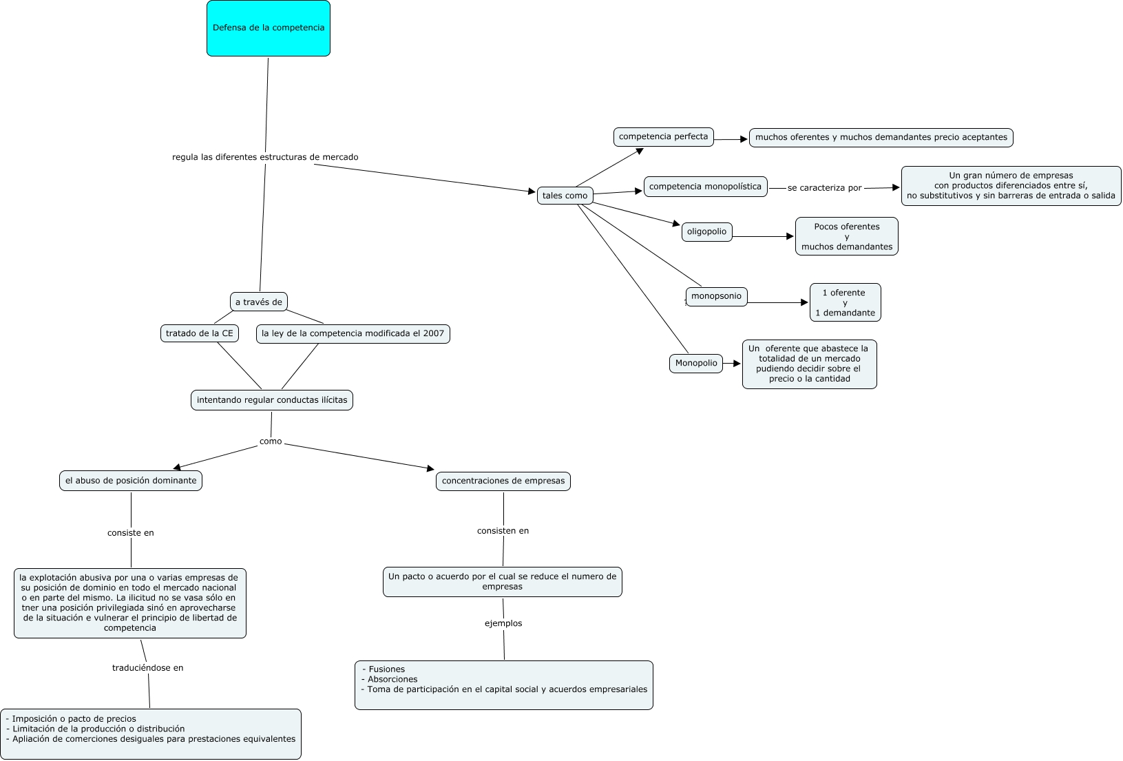
Este Cmap, tiene información relacionada con: caso 5 i 6 cpmpetencia, a través de ???? tratado de la CE, tales como ???? oligopolio, la ley de la competencia modificada el 2007 ???? intentando regular conductas ilícitas, tratado de la CE ???? intentando regular conductas ilícitas, Un pacto o acuerdo por el cual se reduce el numero de empresas ejemplos - Fusiones - Absorciones - Toma de participación en el capital social y acuerdos empresariales, monopsonio ???? 1 oferente y 1 demandante, el abuso de posición dominante consiste en la explotación abusiva por una o varias empresas de su posición de dominio en todo el mercado nacional o en parte del mismo. La ilicitud no se vasa sólo en tner una posición privilegiada sinó en aprovecharse de la situación e vulnerar el principio de libertad de competencia, Defensa de la competencia regula las diferentes estructuras de mercado a través de, Defensa de la competencia regula las diferentes estructuras de mercado tales como, tales como ???? competencia perfecta, concentraciones de empresas consisten en Un pacto o acuerdo por el cual se reduce el numero de empresas, intentando regular conductas ilícitas como concentraciones de empresas, intentando regular conductas ilícitas como el abuso de posición dominante, oligopolio ???? Pocos oferentes y muchos demandantes, tales como ???? Monopolio, competencia monopolística se caracteriza por Un gran número de empresas con productos diferenciados entre sí, no substitutivos y sin barreras de entrada o salida, competencia perfecta ???? muchos oferentes y muchos demandantes precio aceptantes, tales como ???? competencia monopolística, a través de ???? la ley de la competencia modificada el 2007, tales como ???? monopsonio