WARNING:
JavaScript is turned OFF. None of the links on this concept map will
work until it is reactivated.
If you need help turning JavaScript On, click here.
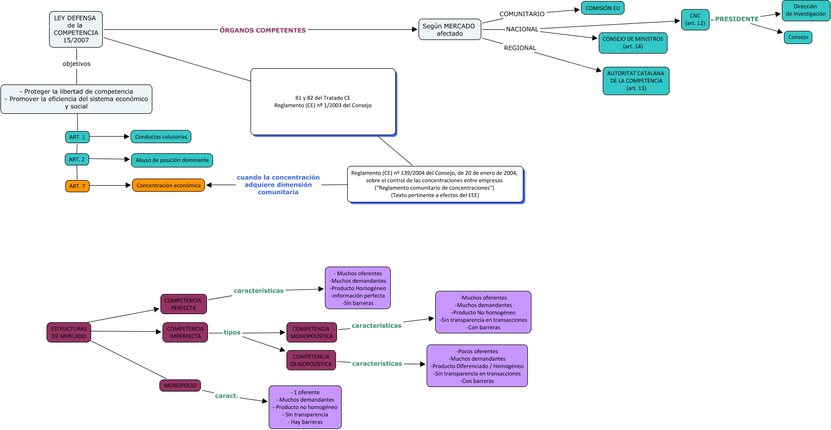
Este Cmap, tiene información relacionada con: Defensa Competencia, 81 y 82 del Tratado CE Reglamento (CE) nº 1/2003 del Consejo ???? Reglamento (CE) nº 139/2004 del Consejo, de 20 de enero de 2004, sobre el control de las concentraciones entre empresas (“Reglamento comunitario de concentraciones”) (Texto pertinente a efectos del EEE), CNC (art. 12) PRESIDENTE Dirección de Investigación, Según MERCADO afectado REGIONAL AUTORITAT CATALANA DE LA COMPETÈNCIA (art. 13), ESTRUCTURAS DE MERCADO ???? COMPETENCIA IMPERFECTA, COMPETENCIA OLIGOPOLÍSTICA características -Pocos oferentes -Muchos demandantes -Producto Diferenciado / Homogéneo -Sin transparencia en transacciones -Con barreras, COMPETENCIA PERFECTA características - Muchos oferentes -Muchos demandantes -Producto Homogéneo -Información perfecta -Sín barreras, ART. 1 ???? ART. 2, ART. 2 ???? Abuso de posición dominante, LEY DEFENSA de la COMPETENCIA 15/2007 objetivos - Proteger la libertad de competencia - Promover la eficiencia del sistema económico y social, Según MERCADO afectado NACIONAL CONSEJO DE MINISTROS (art. 14), - Proteger la libertad de competencia - Promover la eficiencia del sistema económico y social ???? ART. 1, MONOPOLIO caract. - 1 oferente - Muchos demandantes - Producto no homogéneo - Sin transparencia - Hay barreras, Según MERCADO afectado NACIONAL CNC (art. 12), 81 y 82 del Tratado CE Reglamento (CE) nº 1/2003 del Consejo ???? LEY DEFENSA de la COMPETENCIA 15/2007, ART. 7 ???? Concentración económica, LEY DEFENSA de la COMPETENCIA 15/2007 ÓRGANOS COMPETENTES Según MERCADO afectado, COMPETENCIA IMPERFECTA tipos COMPETENCIA OLIGOPOLÍSTICA, ART. 1 ???? Conductas colusorias, COMPETENCIA IMPERFECTA tipos COMPETENCIA MONOPOLÍSTICA, ART. 2 ???? ART. 7