WARNING:
JavaScript is turned OFF. None of the links on this concept map will
work until it is reactivated.
If you need help turning JavaScript On, click here.
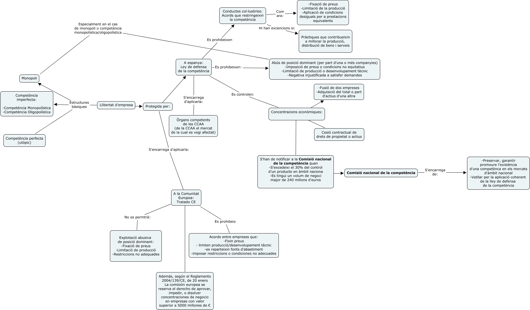
Este Cmap, tiene información relacionada con: cinqueisise, Concentracions econòmiques: ???? Cesió contractual de drets de propietat o actius, Concentracions econòmiques: ???? -Fusió de dos empreses -Adquisició del total o part d'actius d'una altra, A espanya: Ley de defensa de la competéncia Es prohibeixen Conductes col·lusòries: Acords que restringeixin la competència, Llibertat d'empresa Estructures bàsiques Competència perfecta (utòpic), A la Comunitat Europea: Tratado CE ???? Además, según el Reglamento 2004/139/CE, de 20 enero La comisión europea se reserva el derecho de aprovar, impedir, o disolver concentraciones de negocio en empresas con valor superior a 5000 millones de €, Conductes col·lusòries: Acords que restringeixin la competència Hi han excencions si: Pràctiques que contribueixin a millorar la producció, distribució de bens i serveis, S'han de notificar a la Comisió nacional de la competència quan -S'excedeixi el 30% del control d'un producte en àmbit naciona -Es tingui un volum de negoci major de 240 milions d'euros ???? Comisió nacional de la competència, Llibertat d'empresa Estructures bàsiques Competència imperfecta: -Competència Monopolística -Competència Oligopolística, Conductes col·lusòries: Acords que restringeixin la competència Com ara: -Fixació de preus -Limitació de la producció -Aplicació de condicions desiguals per a prestacions equivalents, Abús de posició dominant (per part d'una o més companyies) -Imposició de preus o condicions no equitatius -Limitació de producció o desenvolupament tècnic -Negativa injustificada a satisfer demandes Especialment en el cas de monopoli o competència monopolística/oligopolística Monopoli, A la Comunitat Europea: Tratado CE No es permtrà: Explotació abusiva de posició dominant: -Fixació de preus -Limitació de producció -Restriccions no adequades, A la Comunitat Europea: Tratado CE Es prohibeix Acords entre empreses que: -Fixin preus - limiten producció/desenvolupament tècnic -es reparteixin fonts d'abastiment -imposar restriccions o condiciones no adecuades, A espanya: Ley de defensa de la competéncia S'encarrega d'aplicarla: Òrgans competents de les CCAA (de la CCAA el mercat de la cual es vegi afectat), Comisió nacional de la competència S'encarrega de: -Preservar, garantir promoure l'existència d'una competènca en els mercats d'àmbit nacional -Vetllar per la aplicació coherent de la lley de defensa de la competència, Concentracions econòmiques: ???? S'han de notificar a la Comisió nacional de la competència quan -S'excedeixi el 30% del control d'un producte en àmbit naciona -Es tingui un volum de negoci major de 240 milions d'euros, Llibertat d'empresa Prot Protegida per:, Protegida per: ???? A espanya: Ley de defensa de la competéncia, Llibertat d'empresa Estructures bàsiques Monopoli, Protegida per: S'encarrega d'aplicarla: A la Comunitat Europea: Tratado CE, A espanya: Ley de defensa de la competéncia Es controlen: Concentracions econòmiques: