WARNING:
JavaScript is turned OFF. None of the links on this concept map will
work until it is reactivated.
If you need help turning JavaScript On, click here.
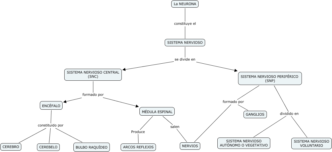
Este Cmap, tiene información relacionada con: el sistema nervioso, SISTEMA NERVIOSO PERIFÉRICO (SNP) formado por NERVIOS, ENCÉFALO constituido por CEREBRO, La NEURONA constituye el SISTEMA NERVIOSO, SISTEMA NERVIOSO CENTRAL (SNC) formado por MÉDULA ESPINAL, SISTEMA NERVIOSO PERIFÉRICO (SNP) dividido en SISTEMA NERVIOSO VOLUNTARIO, ENCÉFALO constituido por CEREBELO, SISTEMA NERVIOSO se divide en SISTEMA NERVIOSO PERIFÉRICO (SNP), SISTEMA NERVIOSO PERIFÉRICO (SNP) formado por GANGLIOS, MÉDULA ESPINAL Produce ARCOS REFLEJOS, SISTEMA NERVIOSO PERIFÉRICO (SNP) dividido en SISTEMA NERVIOSO AUTÓNOMO O VEGETATIVO, MÉDULA ESPINAL salen NERVIOS, SISTEMA NERVIOSO CENTRAL (SNC) formado por ENCÉFALO, SISTEMA NERVIOSO se divide en SISTEMA NERVIOSO CENTRAL (SNC), ENCÉFALO constituido por BULBO RAQUÍDEO