WARNING:
JavaScript is turned OFF. None of the links on this concept map will
work until it is reactivated.
If you need help turning JavaScript On, click here.
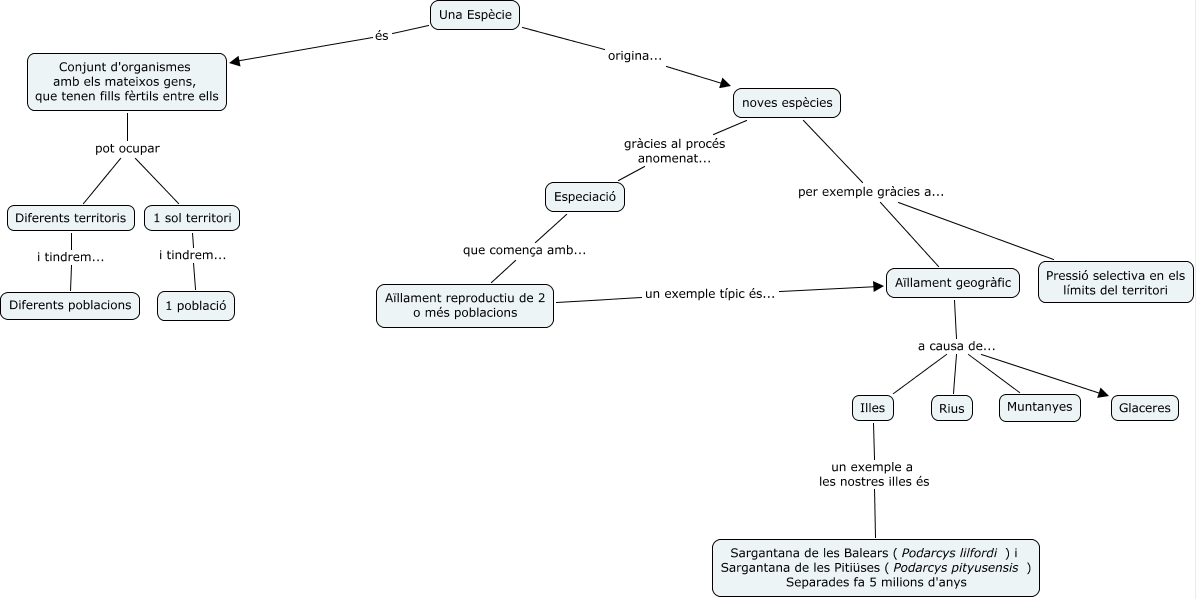
Este Cmap, tiene información relacionada con: Espècies i especiació, Aïllament geogràfic a causa de... Rius, Una Espècie és Conjunt d'organismes amb els mateixos gens, que tenen fills fèrtils entre ells, Illes un exemple a les nostres illes és Sargantana de les Balears ( Podarcys lilfordi ) i Sargantana de les Pitiüses ( Podarcys pityusensis ) Separades fa 5 milions d'anys, noves espècies per exemple gràcies a... Aïllament geogràfic, Diferents territoris i tindrem... Diferents poblacions, Una Espècie origina... noves espècies, noves espècies gràcies al procés anomenat... Especiació, noves espècies per exemple gràcies a... Pressió selectiva en els límits del territori, Especiació que comença amb... Aïllament reproductiu de 2 o més poblacions, Conjunt d'organismes amb els mateixos gens, que tenen fills fèrtils entre ells pot ocupar Diferents territoris, Conjunt d'organismes amb els mateixos gens, que tenen fills fèrtils entre ells pot ocupar 1 sol territori, Aïllament reproductiu de 2 o més poblacions un exemple típic és... Aïllament geogràfic, Aïllament geogràfic a causa de... Muntanyes, Aïllament geogràfic a causa de... Illes, Aïllament geogràfic a causa de... Glaceres, 1 sol territori i tindrem... 1 població