WARNING:
JavaScript is turned OFF. None of the links on this concept map will
work until it is reactivated.
If you need help turning JavaScript On, click here.
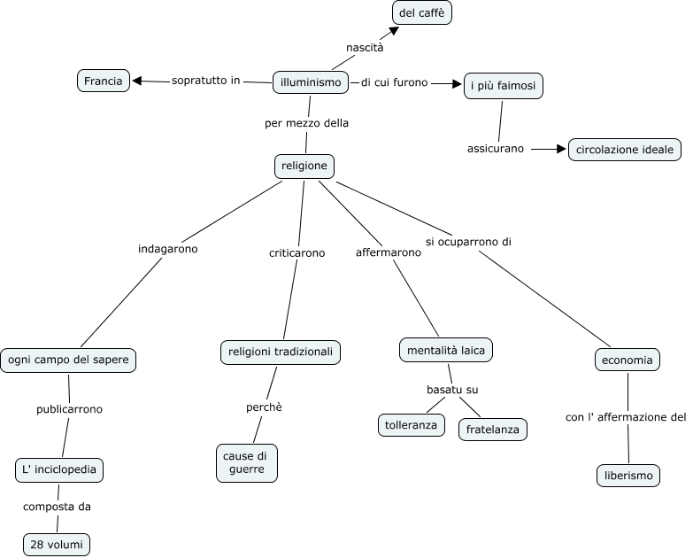
Questa Cmap, creata con IHMC CmapTools, contiene informazioni relative a: il illuminismo, religioni tradizionali perchè cause di guerre, religione criticarono religioni tradizionali, illuminismo per mezzo della religione, mentalità laica basatu su fratelanza, religione si ocuparrono di economia, religione affermarono mentalità laica, illuminismo nascità del caffè, mentalità laica basatu su tolleranza, i più faimosi assicurano circolazione ideale, ogni campo del sapere publicarrono L' inciclopedia, illuminismo di cui furono i più faimosi, religione indagarono ogni campo del sapere, illuminismo sopratutto in Francia, L' inciclopedia composta da 28 volumi, economia con l' affermazione del liberismo