WARNING:
JavaScript is turned OFF. None of the links on this concept map will
work until it is reactivated.
If you need help turning JavaScript On, click here.
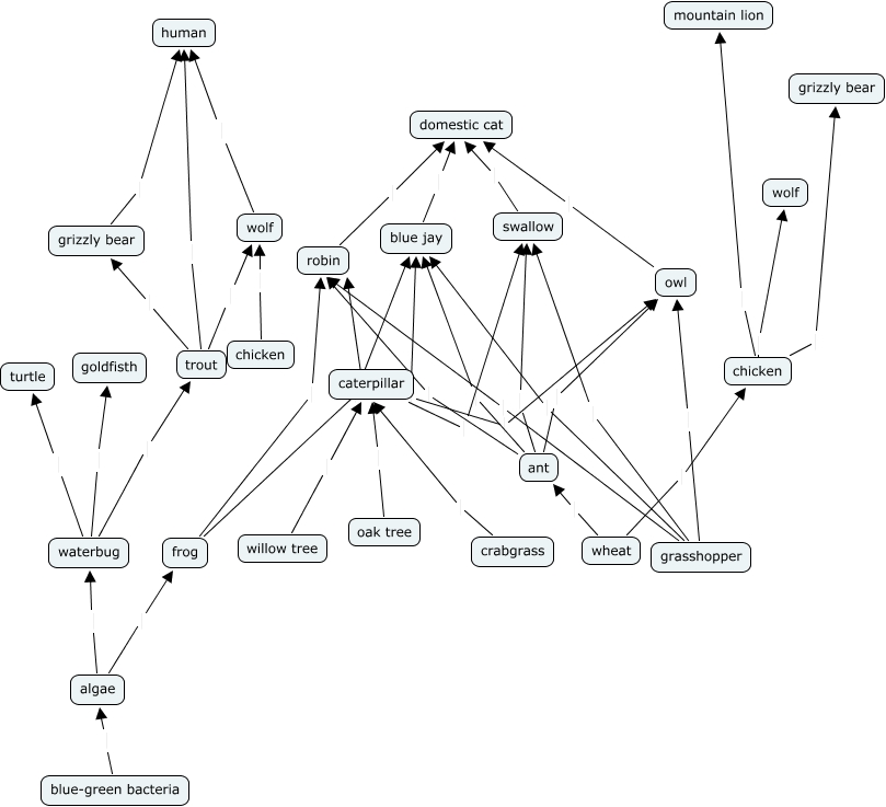
This Concept Map, created with IHMC CmapTools, has information related to: josh barton, willow tree caterpillar, swallow domestic cat, caterpillar owl, oak tree caterpillar, ant owl, chicken wolf, robin domestic cat, crabgrass caterpillar, frog robin, algae frog, chicken mountain lion, trout wolf, grasshopper swallow, owl domestic cat, waterbug turtle, wheat chicken, grizzly bear human, caterpillar robin, waterbug trout, chicken grizzly bear