WARNING:
JavaScript is turned OFF. None of the links on this concept map will
work until it is reactivated.
If you need help turning JavaScript On, click here.
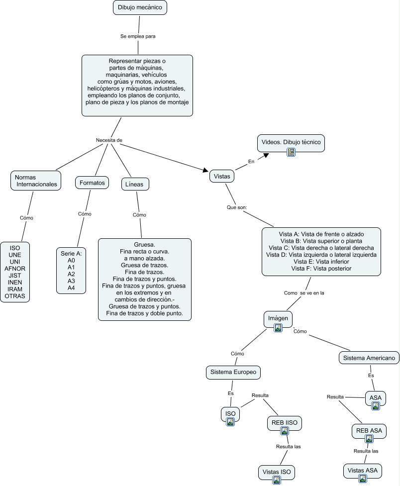
Este Cmap, tiene información relacionada con: Dibujo Mapa Conceptual, Vista A: Vista de frente o alzado Vista B: Vista superior o planta Vista C: Vista derecha o lateral derecha Vista D: Vista izquierda o lateral izquierda Vista E: Vista inferior Vista F: Vista posterior Como se ve en la Imágen, Vistas En Videos. Dibujo técnico, Sistema Europeo Es ISO, Representar piezas o partes de máquinas, maquinarias, vehículos como grúas y motos, aviones, helicópteros y máquinas industriales, empleando los planos de conjunto, plano de pieza y los planos de montaje Necesita de Normas Internacionales, Representar piezas o partes de máquinas, maquinarias, vehículos como grúas y motos, aviones, helicópteros y máquinas industriales, empleando los planos de conjunto, plano de pieza y los planos de montaje Necesita de Líneas, Normas Internacionales Cómo ISO UNE UNI AFNOR JIST INEN IRAM OTRAS, ASA Resulta REB ASA, Vistas Que son: Vista A: Vista de frente o alzado Vista B: Vista superior o planta Vista C: Vista derecha o lateral derecha Vista D: Vista izquierda o lateral izquierda Vista E: Vista inferior Vista F: Vista posterior, REB IISO Resulta las Vistas ISO, Representar piezas o partes de máquinas, maquinarias, vehículos como grúas y motos, aviones, helicópteros y máquinas industriales, empleando los planos de conjunto, plano de pieza y los planos de montaje Necesita de Formatos, Imágen Cómo Sistema Europeo, ISO Resulta REB IISO, Imágen Cómo Sistema Americano, Representar piezas o partes de máquinas, maquinarias, vehículos como grúas y motos, aviones, helicópteros y máquinas industriales, empleando los planos de conjunto, plano de pieza y los planos de montaje Necesita de Vistas, Dibujo mecánico Se emplea para Representar piezas o partes de máquinas, maquinarias, vehículos como grúas y motos, aviones, helicópteros y máquinas industriales, empleando los planos de conjunto, plano de pieza y los planos de montaje, Líneas Cómo Gruesa. Fina recta o curva. a mano alzada. Gruesa de trazos. Fina de trazos. Fina de trazos y puntos. Fina de trazos y puntos, gruesa en los extremos y en cambios de dirección.- Gruesa de trazos y puntos. Fina de trazos y doble punto., REB ASA Resulta las Vistas ASA, Formatos Cómo Serie A: A0 A1 A2 A3 A4, Sistema Americano Es ASA