WARNING:
JavaScript is turned OFF. None of the links on this concept map will
work until it is reactivated.
If you need help turning JavaScript On, click here.
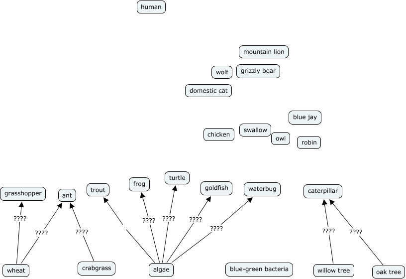
This Concept Map, created with IHMC CmapTools, has information related to: kleiwhit, willow tree ???? caterpillar, crabgrass ???? ant, wheat ???? ant, algae ???? frog, oak tree ???? caterpillar, algae ???? waterbug, wheat ???? grasshopper, algae trout, algae ???? turtle, algae ???? goldfish