WARNING:
JavaScript is turned OFF. None of the links on this concept map will
work until it is reactivated.
If you need help turning JavaScript On, click here.
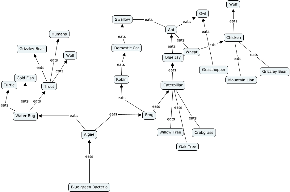
This Concept Map, created with IHMC CmapTools, has information related to: tanika klinger, Wheat eats Chicken, Algae eats Water Bug, Water Bug eats Turtle, Ant eats Wheat, Ant eats Owl, Blue green Bacteria eats Algae, Caterpillar eats Blue Jay, Swallow eats Ant, Domestic Cat eats Swallow, Robin eats Domestic Cat, Caterpillar eats Oak Tree, Trout eats Grizzley Bear, Trout eats Humans, Blue Jay eats Ant, Algae eats Frog, Chicken eats Mountain Lion, Water Bug eats Trout, Chicken eats Grizzley Bear, Frog eats Caterpillar, Caterpillar eats Willow Tree