WARNING:
JavaScript is turned OFF. None of the links on this concept map will
work until it is reactivated.
If you need help turning JavaScript On, click here.
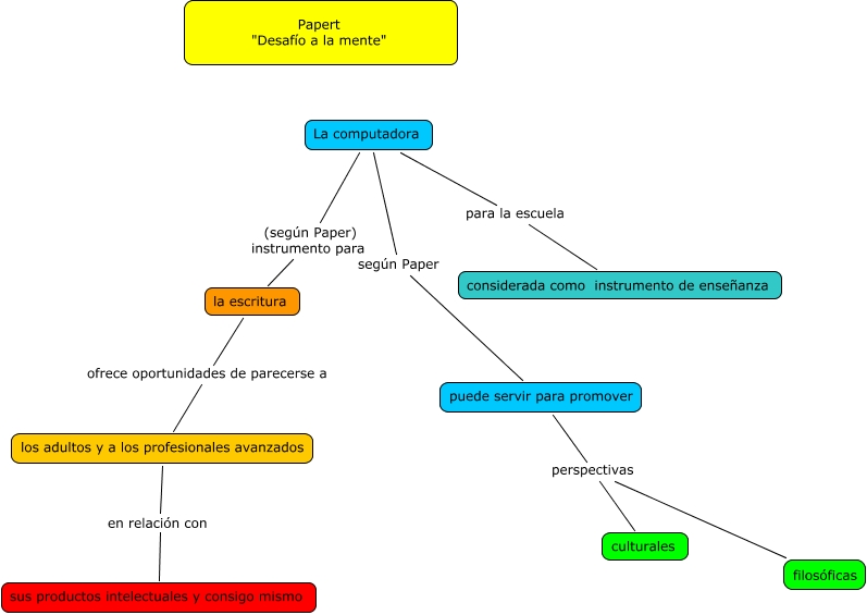
Este Cmap, tiene información relacionada con: noelia boscana, La computadora para la escuela considerada como instrumento de enseñanza, los adultos y a los profesionales avanzados en relación con sus productos intelectuales y consigo mismo, La computadora (según Paper) instrumento para la escritura, puede servir para promover perspectivas filosóficas, La computadora según Paper puede servir para promover, la escritura ofrece oportunidades de parecerse a los adultos y a los profesionales avanzados, puede servir para promover perspectivas culturales