WARNING:
JavaScript is turned OFF. None of the links on this concept map will
work until it is reactivated.
If you need help turning JavaScript On, click here.
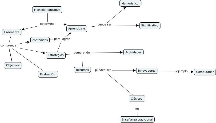
Este Cmap, tiene información relacionada con: Verónica Arrighetti y Valeria Giménez, Recursos pueden ser innovadores, Estrategias comprende Actividades, Objetivos comprende Evaluación, Enseñanza comprende Evaluación, Filosofía educativa determina Enseñanza, Estrategias para lograr Aprendizaje, Aprendizaje puede ser Significativo, Enseñanza comprende contenidos, Enseñanza comprende Estrategias, Estrategias comprende Recursos, Objetivos comprende contenidos, Aprendizaje puede ser Memorístico, Recursos pueden ser Clásicos, Enseñanza comprende Objetivos, Objetivos comprende Estrategias, contenidos para lograr Aprendizaje, innovadores ejemplo Computador, Clásicos en Enseñanza tradicional, Filosofía educativa determina Aprendizaje