WARNING:
JavaScript is turned OFF. None of the links on this concept map will
work until it is reactivated.
If you need help turning JavaScript On, click here.
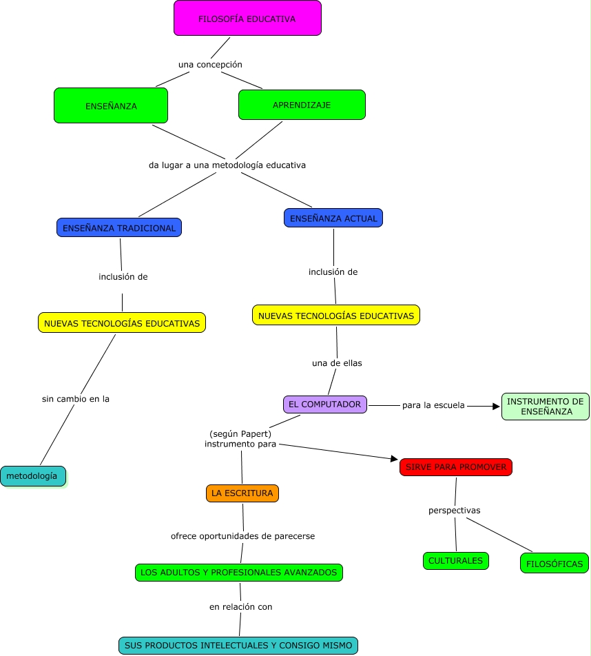
Este Cmap, tiene información relacionada con: NATALIA MARTINEZ DANIELA MUSACCO Y NOELIA BOSCANA - PAPERT, ENSEÑANZA da lugar a una metodología educativa ENSEÑANZA TRADICIONAL, ENSEÑANZA ACTUAL inclusión de NUEVAS TECNOLOGÍAS EDUCATIVAS, LOS ADULTOS Y PROFESIONALES AVANZADOS en relación con SUS PRODUCTOS INTELECTUALES Y CONSIGO MISMO, APRENDIZAJE da lugar a una metodología educativa ENSEÑANZA TRADICIONAL, FILOSOFÍA EDUCATIVA una concepción ENSEÑANZA, EL COMPUTADOR (según Papert) instrumento para SIRVE PARA PROMOVER, FILOSOFÍA EDUCATIVA una concepción APRENDIZAJE, EL COMPUTADOR (según Papert) instrumento para LA ESCRITURA, LA ESCRITURA ofrece oportunidades de parecerse LOS ADULTOS Y PROFESIONALES AVANZADOS, NUEVAS TECNOLOGÍAS EDUCATIVAS sin cambio en la metodología, NUEVAS TECNOLOGÍAS EDUCATIVAS una de ellas EL COMPUTADOR, EL COMPUTADOR para la escuela INSTRUMENTO DE ENSEÑANZA, ENSEÑANZA da lugar a una metodología educativa ENSEÑANZA ACTUAL, SIRVE PARA PROMOVER perspectivas CULTURALES, APRENDIZAJE da lugar a una metodología educativa ENSEÑANZA ACTUAL, ENSEÑANZA TRADICIONAL inclusión de NUEVAS TECNOLOGÍAS EDUCATIVAS, SIRVE PARA PROMOVER perspectivas FILOSÓFICAS