WARNING:
JavaScript is turned OFF. None of the links on this concept map will
work until it is reactivated.
If you need help turning JavaScript On, click here.
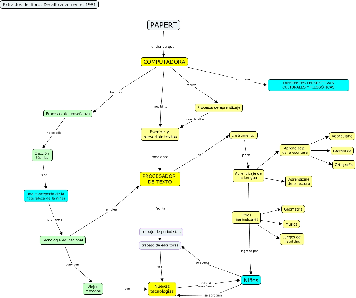
Este Cmap, tiene información relacionada con: Laura Fanti, Viejos métodos con Nuevas tecnologías, Aprendizaje de la Lengua Aprendizaje de la lectura, COMPUTADORA facilita Procesos de aprendizaje, PROCESADOR DE TEXTO facilita trabajo de escritores, Niños se apropian Nuevas tecnologías, Aprendizaje de la Lengua Aprendizaje de la escritura, Tecnología educacional emplea PROCESADOR DE TEXTO, Escribir y reescribir textos mediante PROCESADOR DE TEXTO, Aprendizaje de la escritura Gramática, Elección técnica sino Una concepción de la naturaleza de la niñez, Aprendizaje de la escritura Ortografía, Procesos de enseñanza ne es sólo Elección técnica, COMPUTADORA promueve DIFERENTES PERSPECTIVAS CULTURALES Y FILOSÓFICAS, PROCESADOR DE TEXTO es Instrumento, Una concepción de la naturaleza de la niñez promueve Tecnología educacional, COMPUTADORA posibilita Escribir y reescribir textos, Otros aprendizajes Geometría, COMPUTADORA favorece Procesos de enseñanza, trabajo de escritores usan Nuevas tecnologías, Aprendizaje de la Lengua logrado por Niños