WARNING:
JavaScript is turned OFF. None of the links on this concept map will
work until it is reactivated.
If you need help turning JavaScript On, click here.
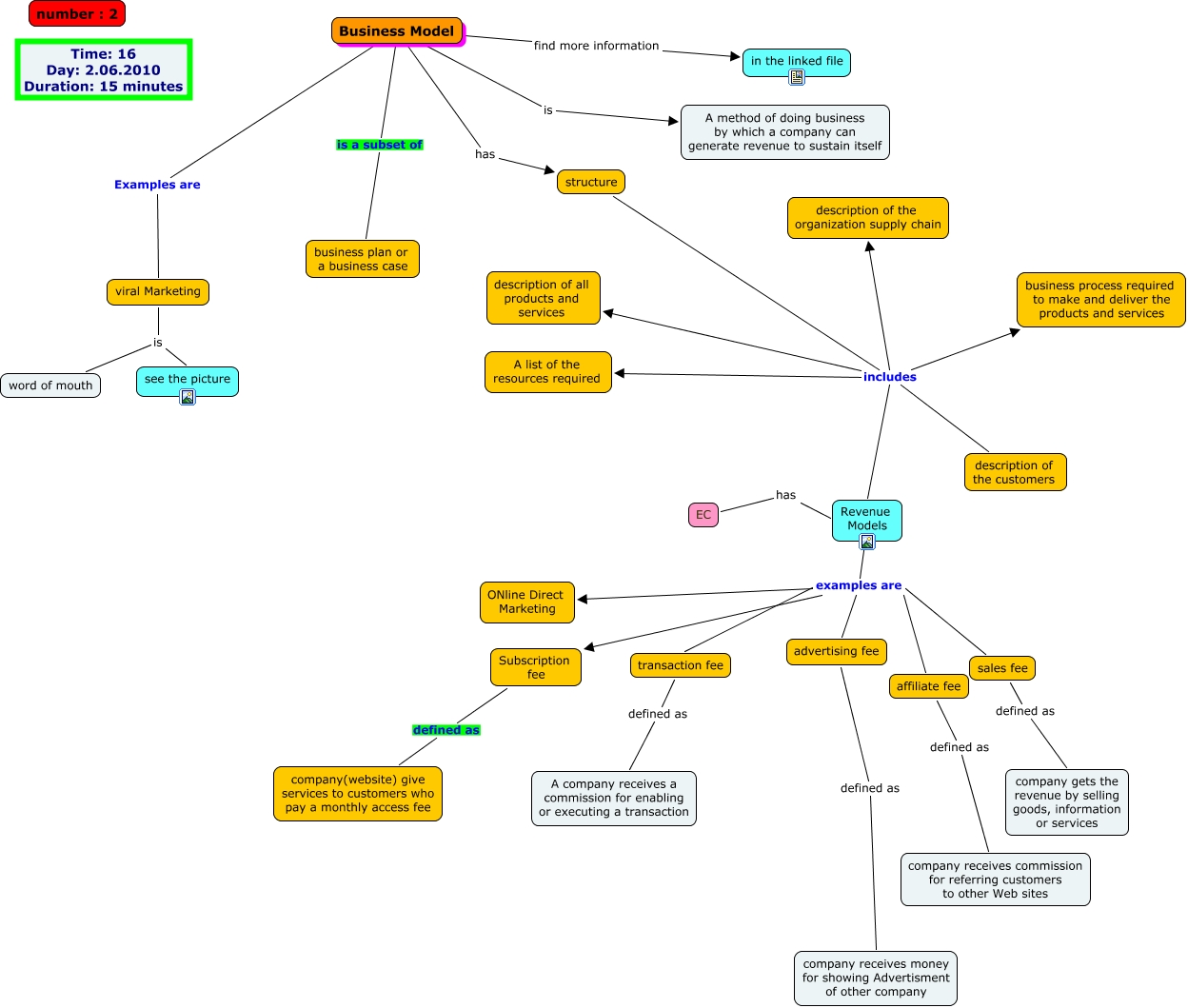
This Concept Map, created with IHMC CmapTools, has information related to: Business Model - Faraji, Revenue Models examples are ONline Direct Marketing, transaction fee defined as A company receives a commission for enabling or executing a transaction, Business Model is a subset of business plan or a business case, Business Model Examples are viral Marketing, Revenue Models examples are transaction fee, affiliate fee defined as company receives commission for referring customers to other Web sites, structure includes description of all products and services, structure includes Revenue Models, advertising fee defined as company receives money for showing Advertisment of other company, Business Model find more information in the linked file, structure includes business process required to make and deliver the products and services, Revenue Models examples are Subscription fee, Revenue Models examples are advertising fee, viral Marketing is word of mouth, Business Model is A method of doing business by which a company can generate revenue to sustain itself, Revenue Models examples are affiliate fee, EC has Revenue Models, Revenue Models examples are sales fee, viral Marketing is see the picture, Business Model has structure