WARNING:
JavaScript is turned OFF. None of the links on this concept map will
work until it is reactivated.
If you need help turning JavaScript On, click here.
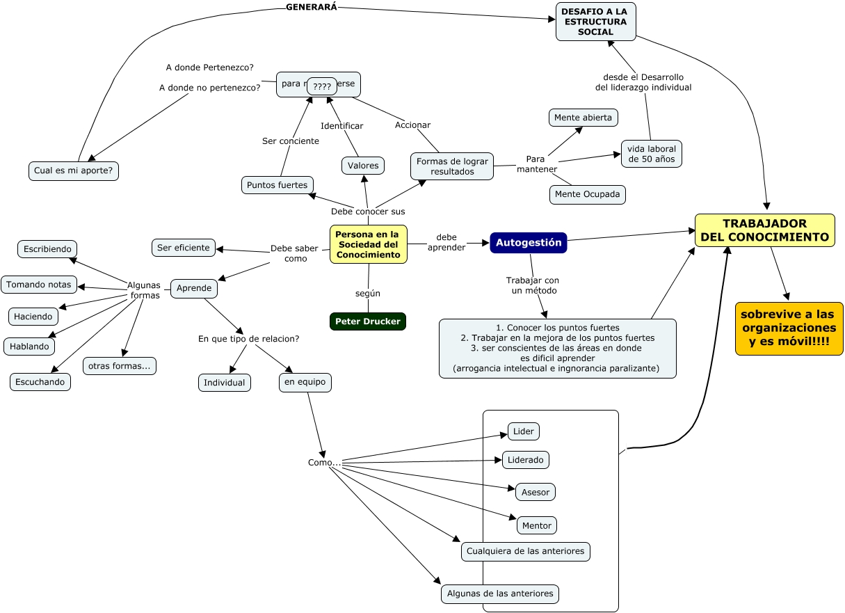
Este Cmap, tiene información relacionada con: Liderazgo y Autogestion, Persona en la Sociedad del Conocimiento Debe conocer sus Puntos fuertes, Persona en la Sociedad del Conocimiento según Peter Drucker, Persona en la Sociedad del Conocimiento debe aprender Autogestión, Formas de lograr resultados Para mantener Mente Ocupada, en equipo Como... Cualquiera de las anteriores, Persona en la Sociedad del Conocimiento Debe conocer sus Formas de lograr resultados, 1. Conocer los puntos fuertes 2. Trabajar en la mejora de los puntos fuertes 3. ser conscientes de las áreas en donde es dificil aprender (arrogancia intelectual e ingnorancia paralizante) ???? TRABAJADOR DEL CONOCIMIENTO, Aprende Algunas formas Escribiendo, Persona en la Sociedad del Conocimiento Debe saber como Aprende, TRABAJADOR DEL CONOCIMIENTO ???? sobrevive a las organizaciones y es móvil!!!!, en equipo Como... Lider, Formas de lograr resultados Accionar, Aprende Algunas formas Hablando, Aprende Algunas formas Tomando notas, ???? ????, Autogestión ???? TRABAJADOR DEL CONOCIMIENTO, en equipo Como... Mentor, Aprende En que tipo de relacion? Individual, para responderse A donde Pertenezco? A donde no pertenezco? Cual es mi aporte?, vida laboral de 50 años desde el Desarrollo del liderazgo individual ????