WARNING:
JavaScript is turned OFF. None of the links on this concept map will
work until it is reactivated.
If you need help turning JavaScript On, click here.
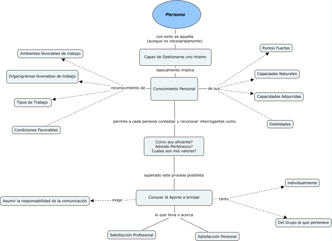
Este Cmap, tiene información relacionada con: Gestión de Conocimiento Personal, Conocer el Aporte a brindar lo que lleva o acerca Satisfacción Profesional, Conocimiento Personal reconocimiento de Condiciones Favorables, Persona con exito es aquella (aunque no necesaraiamente) Capaz de Gestionarse uno mismo, Conocer el Aporte a brindar tanto Del Grupo al que pertenece, Conocer el Aporte a brindar tanto individualmente, Conocimiento Personal de sus Debilidades, Como soy eficiente? Adonde Pertenezco? Cuales son mis valores? superado este proceso posibilita Conocer el Aporte a brindar, Conocimiento Personal reconocimiento de Ambientes favorables de trabajo, Conocer el Aporte a brindar exige Asumir la responsabilidad de la comunicación, Capaz de Gestionarse uno mismo basicamente implica Conocimiento Personal, Conocimiento Personal reconocimiento de Tipos de Trabajo, Conocimiento Personal de sus Capaciades Naturales, Conocimiento Personal permite a cada persona contestar y reconocer interrogantes como Como soy eficiente? Adonde Pertenezco? Cuales son mis valores?, Conocimiento Personal reconocimiento de Organigramas favorables de trabajo, Conocer el Aporte a brindar lo que lleva o acerca Satisfacción Personal, Conocimiento Personal de sus Capacidades Adquiridas, Conocimiento Personal de sus Puntos Fuertes