WARNING:
JavaScript is turned OFF. None of the links on this concept map will
work until it is reactivated.
If you need help turning JavaScript On, click here.
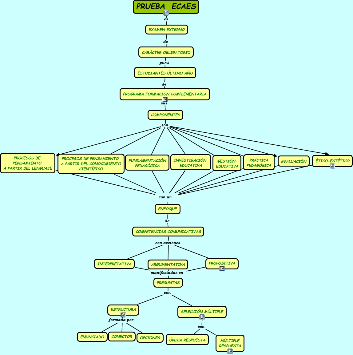
Este Cmap, tiene información relacionada con: Pruebas ECAES, ÉTICO-ESTÉTICO con un ENFOQUE, COMPONENTES son ÉTICO-ESTÉTICO, ARGUMENTATIVA manifestadas en PREGUNTAS, EXAMEN EXTERNO de CARÁCTER OBLIGATORIO, GESTIÓN EDUCATIVA con un ENFOQUE, INVESTIGACIÓN EDUCATIVA con un ENFOQUE, SELECCIÓN MÚLTIPLE con ÚNICA RESPUESTA, COMPONENTES son PROCESOS DE PENSAMIENTO A PARTIR DEL LENGUAJE, SELECCIÓN MÚLTIPLE con MÚLTIPLE RESPUESTA, ESTRUCTURA formada por ENUNCIADO, ESTRUCTURA formada por OPCIONES, ENFOQUE de COMPETENCIAS COMUNICATIVAS, COMPONENTES son EVALUACIÓN, PRUEBA ECAES es EXAMEN EXTERNO, COMPONENTES son PROCESOS DE PENSAMIENTO A PARTIR DEL CONOCIMIENTO CIENTÍFICO, COMPONENTES son GESTIÓN EDUCATIVA, COMPONENTES son INVESTIGACIÓN EDUCATIVA, PROGRAMA FORMACIÓN COMPLEMENTARIA sus COMPONENTES, PROCESOS DE PENSAMIENTO A PARTIR DEL CONOCIMIENTO CIENTÍFICO con un ENFOQUE, PREGUNTAS con SELECCIÓN MÚLTIPLE