WARNING:
JavaScript is turned OFF. None of the links on this concept map will
work until it is reactivated.
If you need help turning JavaScript On, click here.
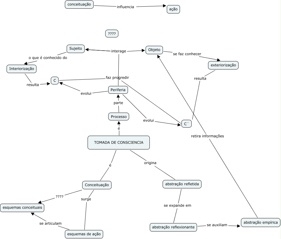
Esse mapa conceitual, produzido no IHMC CmapTools, tem a informação relacionada a: Tomada de Consciencia_Marlusa, C faz progredir C´, Objeto se faz conhecer exteriorização, abstração refletida se expande em abstração reflexionante, TOMADA DE CONSCIENCIA é Processo, Periferia evolui C, Conceituação surge esquemas de ação, Sujeito interage Periferia, abstração empírica retira informações Objeto, Sujeito interage Objeto, exteriorização resulta C´, Conceituação ???? esquemas conceituais, abstração reflexionante se auxiliam abstração empírica, Sujeito o que é conhecido do Interiorização, Periferia evolui C´, Interiorização resulta C, conceituação influencia ação, TOMADA DE CONSCIENCIA origina abstração refletida, esquemas de ação se articulam esquemas conceituais, Processo parte Periferia, TOMADA DE CONSCIENCIA é Conceituação