WARNING:
JavaScript is turned OFF. None of the links on this concept map will
work until it is reactivated.
If you need help turning JavaScript On, click here.
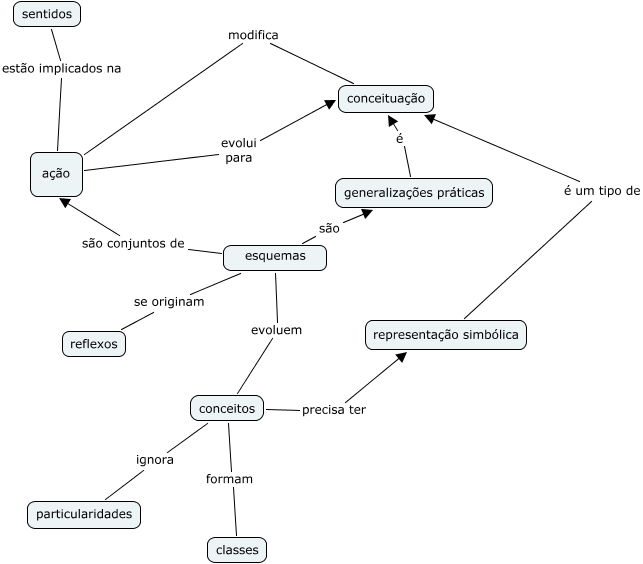
Esse mapa conceitual, produzido no IHMC CmapTools, tem a informação relacionada a: Marlusa_açãp, esquemas se originam reflexos, esquemas evoluem conceitos, conceitos ignora particularidades, conceituação modifica ação, ação evolui para conceituação, representação simbólica é um tipo de conceituação, esquemas são conjuntos de ação, conceitos formam classes, sentidos estão implicados na ação, conceitos precisa ter representação simbólica, generalizações práticas é conceituação, esquemas são generalizações práticas