WARNING:
JavaScript is turned OFF. None of the links on this concept map will
work until it is reactivated.
If you need help turning JavaScript On, click here.
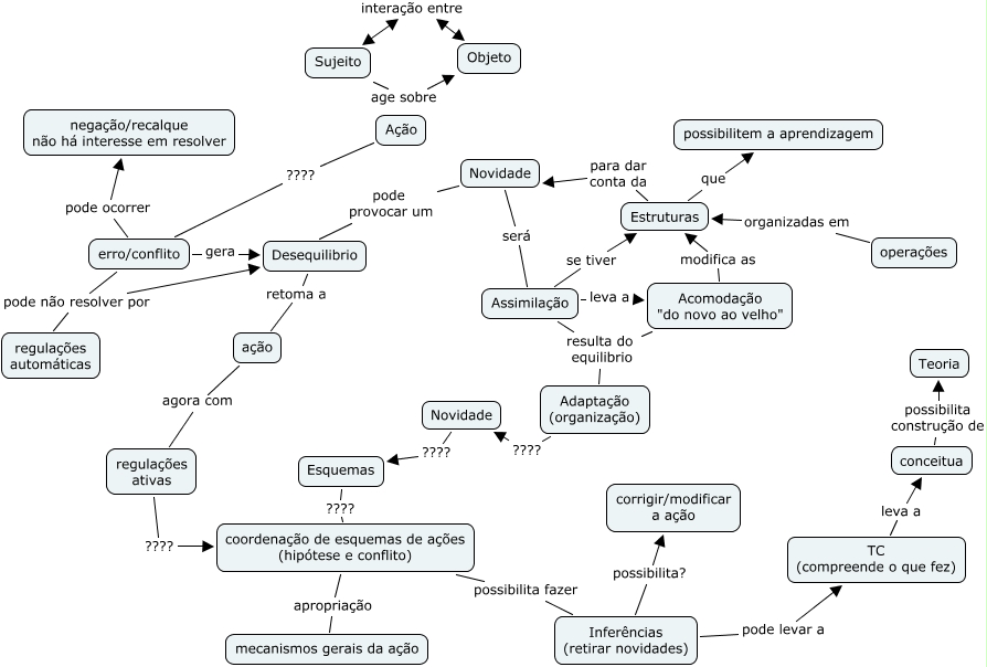
Esse mapa conceitual, produzido no IHMC CmapTools, tem a informação relacionada a: ana luiza, TC (compreende o que fez) leva a conceitua, Inferências (retirar novidades) possibilita? corrigir/modificar a ação, Ação ???? erro/conflito, Novidade pode provocar um Desequilibrio, erro/conflito pode não resolver por regulações automáticas, regulações ativas ???? coordenação de esquemas de ações (hipótese e conflito), Esquemas ???? coordenação de esquemas de ações (hipótese e conflito), Sujeito age sobre Objeto, coordenação de esquemas de ações (hipótese e conflito) apropriação mecanismos gerais da ação, erro/conflito gera Desequilibrio, Inferências (retirar novidades) pode levar a TC (compreende o que fez), Estruturas para dar conta da Novidade, ação agora com regulações ativas, erro/conflito pode não resolver por Desequilibrio, coordenação de esquemas de ações (hipótese e conflito) possibilita fazer Inferências (retirar novidades), Assimilação resulta do equilibrio Adaptação (organização), Assimilação leva a Acomodação "do novo ao velho", Novidade ???? Esquemas, Assimilação se tiver Estruturas, Estruturas que possibilitem a aprendizagem