WARNING:
JavaScript is turned OFF. None of the links on this concept map will
work until it is reactivated.
If you need help turning JavaScript On, click here.
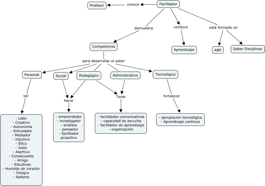
Este Cmap, tiene información relacionada con: El rol del profesor.cmap, Facilitador está formado en Saber Disciplinar, Personal ser - Líder - Creativo - Autonomía - Entusiasta - Mediador - Intuitivo - Ético - Justo - Asertivo - Consecuente - Amigo - Estudioso - Humilde de corazón - Íntegro - Refente, Competencia para desarrollar el saber Tecnológico, Administrativo Tener - facilidades comunicativas - capacidad de escucha - facilitador de aprendizaje - organización, Facilitador demuestra Competencia, Social hacer - emprendedor - investigador - analista - pensador - facilitador proactivo, Competencia para desarrollar el saber Pedagógico, Competencia para desarrollar el saber Personal, Facilitador conduce Aprendizaje, Facilitador conoce Profesor, Pedagógico Tener - facilidades comunicativas - capacidad de escucha - facilitador de aprendizaje - organización, Facilitador está formado en ABP, Tecnológico fortalecer - apropiación tecnológica - Aprendizaje continuo, Competencia para desarrollar el saber Administrativo, Competencia para desarrollar el saber Social, Pedagógico hacer - emprendedor - investigador - analista - pensador - facilitador proactivo