WARNING:
JavaScript is turned OFF. None of the links on this concept map will
work until it is reactivated.
If you need help turning JavaScript On, click here.
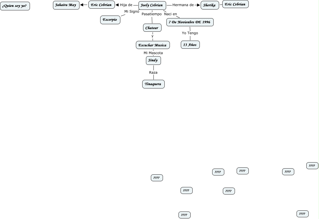
Este Cmap, tiene información relacionada con: biografiaJDCCM, 7 De Novienbre DE 1996 Yo Tengo 13 Años, Sherika y Eric Cebrian, Escuchar Musica Mi Mascota Sindy, Joely Cebrian Pasatiempo Chatear, Joely Cebrian Mi Signo Escorpio, Joely Cebrian Hija de Eric Cebrian, Eric Cebrian ???? Jahaira May, Chatear y Escuchar Musica, Joely Cebrian Naci en 7 De Novienbre DE 1996, Sindy Raza Tinaquera, Joely Cebrian Hermana de Sherika