WARNING:
JavaScript is turned OFF. None of the links on this concept map will
work until it is reactivated.
If you need help turning JavaScript On, click here.
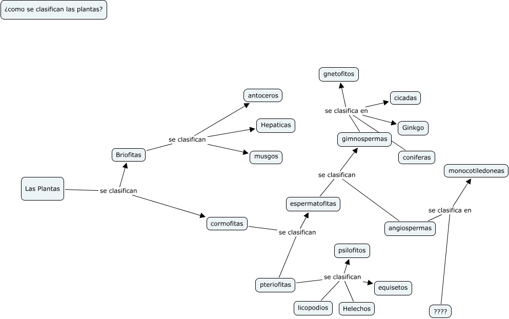
Este Cmap, tiene información relacionada con: clasificacionde las plantas, cormofitas se clasifican pteriofitas, espermatofitas se clasifican gimnospermas, Las Plantas se clasifican cormofitas, gimnospermas se clasifica en Ginkgo, espermatofitas se clasifican angiospermas, angiospermas se clasifica en monocotiledoneas, pteriofitas se clasifican psilofitos, gimnospermas se clasifica en gnetofitos, pteriofitas se clasifican licopodios, angiospermas se clasifica en ????, cormofitas se clasifican espermatofitas, gimnospermas se clasifica en cicadas, pteriofitas se clasifican equisetos, Briofitas se clasifican Hepaticas, Las Plantas se clasifican Briofitas, Briofitas se clasifican musgos, gimnospermas se clasifica en coniferas, Briofitas se clasifican antoceros, pteriofitas se clasifican Helechos