WARNING:
JavaScript is turned OFF. None of the links on this concept map will
work until it is reactivated.
If you need help turning JavaScript On, click here.
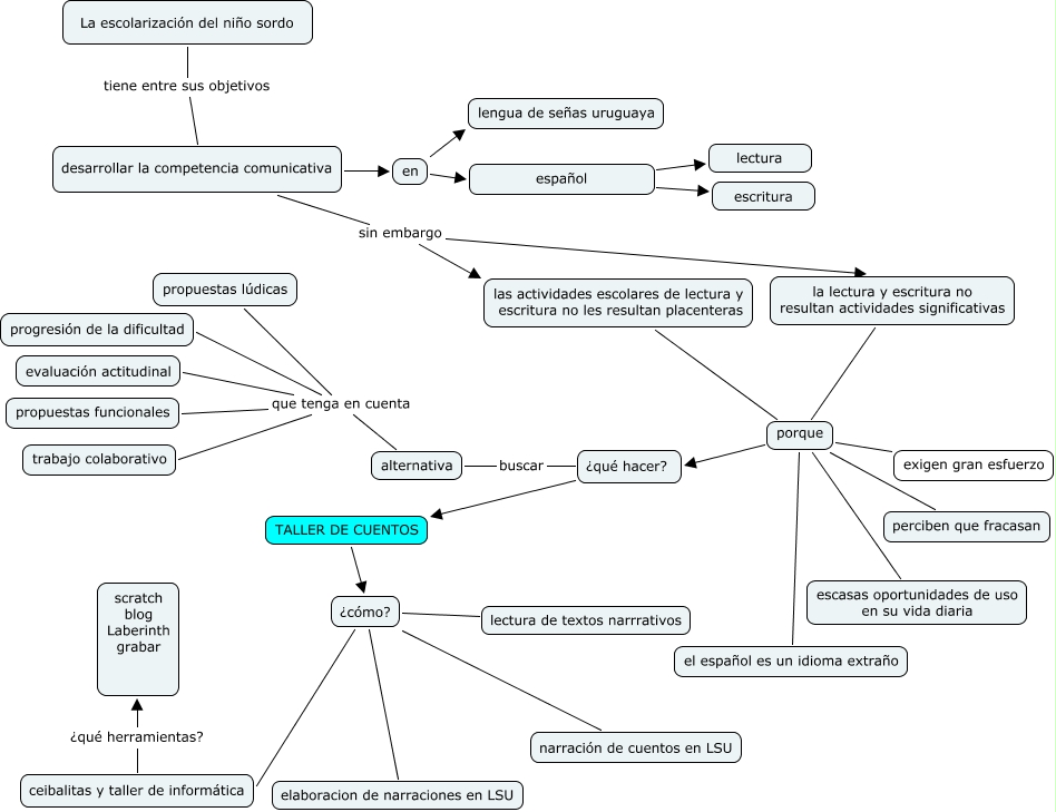
Este Cmap, tiene información relacionada con: isabel ramirez trabajofinal, porque ¿qué hacer?, alternativa que tenga en cuenta progresión de la dificultad, desarrollar la competencia comunicativa en, ceibalitas y taller de informática ¿qué herramientas? scratch blog Laberinth grabar, alternativa que tenga en cuenta trabajo colaborativo, la lectura y escritura no resultan actividades significativas porque, español lectura, en español, ¿qué hacer? buscar alternativa, ¿cómo? elaboracion de narraciones en LSU, ¿cómo? lectura de textos narrrativos, porque perciben que fracasan, alternativa que tenga en cuenta evaluación actitudinal, alternativa que tenga en cuenta propuestas lúdicas, español escritura, desarrollar la competencia comunicativa sin embargo las actividades escolares de lectura y escritura no les resultan placenteras, ¿cómo? narración de cuentos en LSU, TALLER DE CUENTOS ¿cómo?, porque escasas oportunidades de uso en su vida diaria, ¿cómo? ceibalitas y taller de informática