WARNING:
JavaScript is turned OFF. None of the links on this concept map will
work until it is reactivated.
If you need help turning JavaScript On, click here.
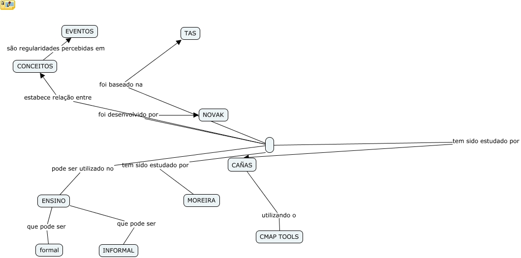
Esse mapa conceitual, produzido no IHMC CmapTools, tem a informação relacionada a: FECON, foi baseado na TAS, foi desenvolvido por NOVAK, CONCEITOS são regularidades percebidas em EVENTOS, tem sido estudado por CAÑAS, estabece relação entre CONCEITOS, ENSINO que pode ser formal, ENSINO que pode ser INFORMAL, CAÑAS utilizando o CMAP TOOLS, pode ser utilizado no ENSINO, tem sido estudado por MOREIRA