WARNING:
JavaScript is turned OFF. None of the links on this concept map will
work until it is reactivated.
If you need help turning JavaScript On, click here.
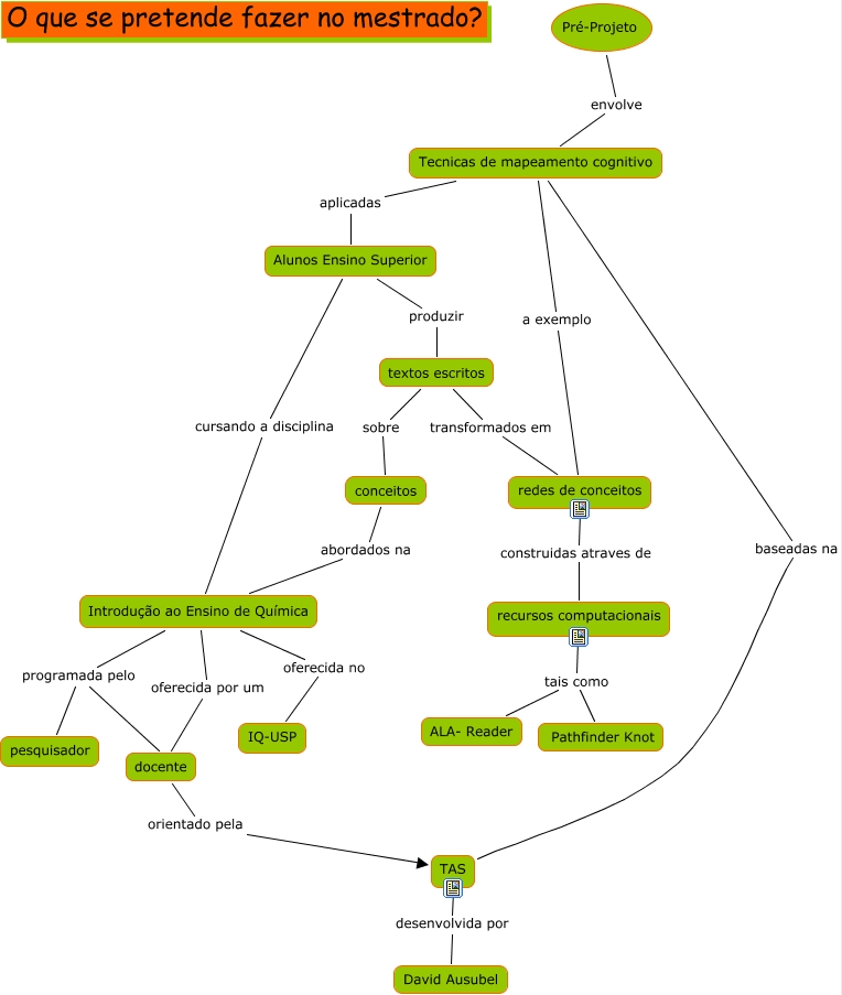
Este Cmap, tiene información relacionada con: projeto mestrado, recursos computacionais tais como ALA- Reader, Introdução ao Ensino de Química oferecida no IQ-USP, Alunos Ensino Superior cursando a disciplina Introdução ao Ensino de Química, Tecnicas de mapeamento cognitivo baseadas na TAS, Introdução ao Ensino de Química programada pelo docente, textos escritos transformados em redes de conceitos, Introdução ao Ensino de Química programada pelo pesquisador, conceitos abordados na Introdução ao Ensino de Química, Introdução ao Ensino de Química oferecida por um docente, textos escritos sobre conceitos, Tecnicas de mapeamento cognitivo aplicadas Alunos Ensino Superior, docente orientado pela TAS, redes de conceitos construidas atraves de recursos computacionais, recursos computacionais tais como Pathfinder Knot, TAS desenvolvida por David Ausubel, Pré-Projeto envolve Tecnicas de mapeamento cognitivo, Tecnicas de mapeamento cognitivo a exemplo redes de conceitos, Alunos Ensino Superior produzir textos escritos