WARNING:
JavaScript is turned OFF. None of the links on this concept map will
work until it is reactivated.
If you need help turning JavaScript On, click here.
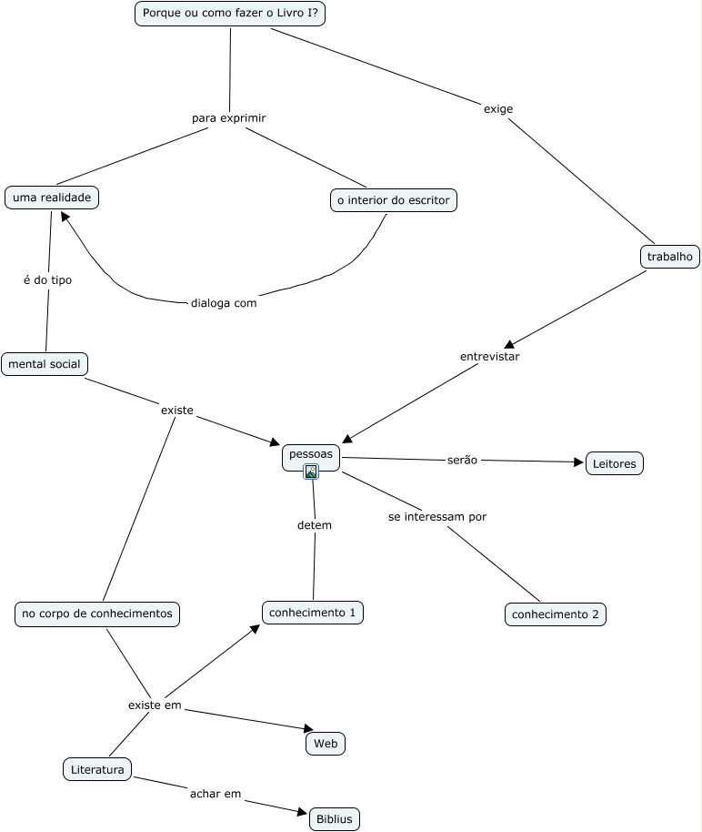
Este Cmap, tiene información relacionada con: Livro I, pessoas serão Leitores, no corpo de conhecimentos existe em Web, Porque ou como fazer o Livro I? para exprimir o interior do escritor, Porque ou como fazer o Livro I? para exprimir uma realidade, trabalho entrevistar pessoas, mental social existe no corpo de conhecimentos, Porque ou como fazer o Livro I? exige trabalho, Literatura achar em Biblius, o interior do escritor dialoga com uma realidade, pessoas detem conhecimento 1, no corpo de conhecimentos existe em Literatura, pessoas se interessam por conhecimento 2, no corpo de conhecimentos existe em conhecimento 1, mental social existe pessoas, uma realidade é do tipo mental social