WARNING:
JavaScript is turned OFF. None of the links on this concept map will
work until it is reactivated.
If you need help turning JavaScript On, click here.
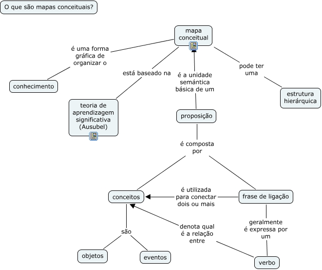
Este Cmap, tiene información relacionada con: mapa, frase de ligação é utilizada para conectar dois ou mais conceitos, mapa conceitual é uma forma gráfica de organizar o conhecimento, conceitos são eventos, frase de ligação geralmente é expressa por um verbo, mapa conceitual está baseado na teoria de aprendizagem significativa (Ausubel), proposição é composta por conceitos, conceitos são objetos, mapa conceitual pode ter uma estrutura hierárquica, verbo denota qual é a relação entre conceitos, proposição é composta por frase de ligação