WARNING:
JavaScript is turned OFF. None of the links on this concept map will
work until it is reactivated.
If you need help turning JavaScript On, click here.
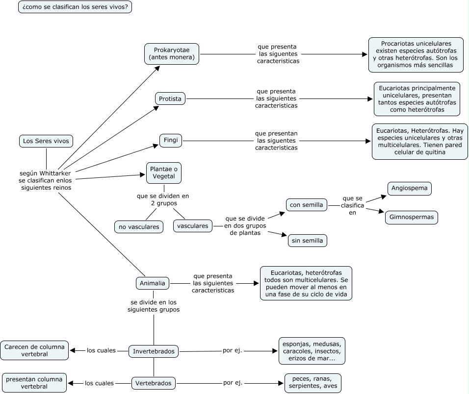
Este Cmap, tiene información relacionada con: seres vivao7c, Invertebrados los cuales Carecen de columna vertebral, Los Seres vivos según Whittarker se clasifican enlos siguientes reinos Animalia, con semilla que se clasifica en Angiospema, Los Seres vivos según Whittarker se clasifican enlos siguientes reinos Protista, Prokaryotae (antes monera) que presenta las siguentes caracteristicas Procariotas unicelulares existen especies autótrofas y otras heterótrofas. Son los organismos más sencillas, Plantae o Vegetal que se dividen en 2 grupos vasculares, Invertebrados por ej. esponjas, medusas, caracoles, insectos, erizos de mar..., Vertebrados los cuales presentan columna vertebral, Plantae o Vegetal que se dividen en 2 grupos no vasculares, vasculares que se divide en dos grupos de plantas con semilla, Los Seres vivos según Whittarker se clasifican enlos siguientes reinos Plantae o Vegetal, Los Seres vivos según Whittarker se clasifican enlos siguientes reinos Fingi, Vertebrados por ej. peces, ranas, serpientes, aves, Animalia se divide en los siguientes grupos Vertebrados, Animalia se divide en los siguientes grupos Invertebrados, vasculares que se divide en dos grupos de plantas sin semilla, Protista que presenta las siguientes caracteristicas Eucariotas principalmente unicelulares, presentan tantos especies autótrofas como heterótrofas, Los Seres vivos según Whittarker se clasifican enlos siguientes reinos Prokaryotae (antes monera), Fingi que presentan las siguentes caracteristicas Eucariotas, Heterótrofas. Hay especies unicelulares y otras multicelulares. Tienen pared celular de quitina, Animalia que presenta las siguientes caracteristicas Eucariotas, heterótrofas todos son multicelulares. Se pueden mover al menos en una fase de su ciclo de vida