WARNING:
JavaScript is turned OFF. None of the links on this concept map will
work until it is reactivated.
If you need help turning JavaScript On, click here.
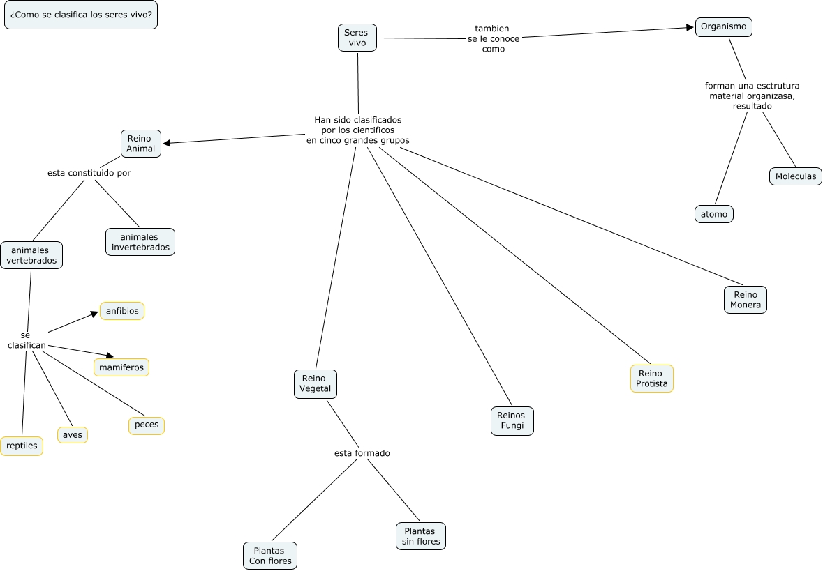
Este Cmap, tiene información relacionada con: Sin Título 1, Seres vivo Han sido clasificados por los cientificos en cinco grandes grupos Reino Monera, Reino Vegetal esta formado Plantas sin flores, Organismo forman una esctrutura material organizasa, resultado atomo, animales vertebrados se clasifican mamiferos, animales vertebrados se clasifican anfibios, animales vertebrados se clasifican reptiles, Seres vivo tambien se le conoce como Organismo, animales vertebrados se clasifican peces, Reino Animal esta constituido por animales vertebrados, Organismo forman una esctrutura material organizasa, resultado Moleculas, Seres vivo Han sido clasificados por los cientificos en cinco grandes grupos Reino Vegetal, Reino Vegetal esta formado Plantas Con flores, Seres vivo Han sido clasificados por los cientificos en cinco grandes grupos Reinos Fungi, animales vertebrados se clasifican aves, Seres vivo Han sido clasificados por los cientificos en cinco grandes grupos Reino Animal, Seres vivo Han sido clasificados por los cientificos en cinco grandes grupos Reino Protista, Reino Animal esta constituido por animales invertebrados