WARNING:
JavaScript is turned OFF. None of the links on this concept map will
work until it is reactivated.
If you need help turning JavaScript On, click here.
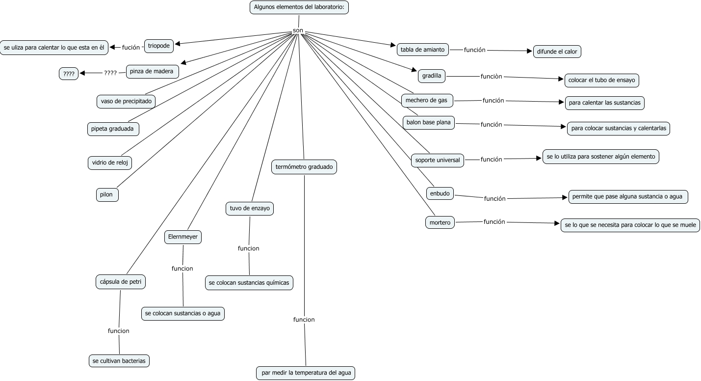
Este Cmap, tiene información relacionada con: luucomottii[1].cmap26 de mayo, Algunos elementos del laboratorio: son gradilla, termómetro graduado funcion par medir la temperatura del agua, cápsula de petri funcion se cultivan bacterias, Algunos elementos del laboratorio: son mortero, enbudo función permite que pase alguna sustancia o agua, Algunos elementos del laboratorio: son tuvo de enzayo, Algunos elementos del laboratorio: son balon base plana, Algunos elementos del laboratorio: son pinza de madera, Algunos elementos del laboratorio: son triopode, Algunos elementos del laboratorio: son vaso de precipitado, tabla de amianto función difunde el calor, Algunos elementos del laboratorio: son cápsula de petri, Algunos elementos del laboratorio: son enbudo, triopode fución se uliza para calentar lo que esta en él, Elernmeyer funcion se colocan sustancias o agua, tuvo de enzayo funcion se colocan sustancias químicas, pinza de madera ???? ????, Algunos elementos del laboratorio: son pilon, Algunos elementos del laboratorio: son vidrio de reloj, soporte universal función se lo utiliza para sostener algún elemento