WARNING:
JavaScript is turned OFF. None of the links on this concept map will
work until it is reactivated.
If you need help turning JavaScript On, click here.
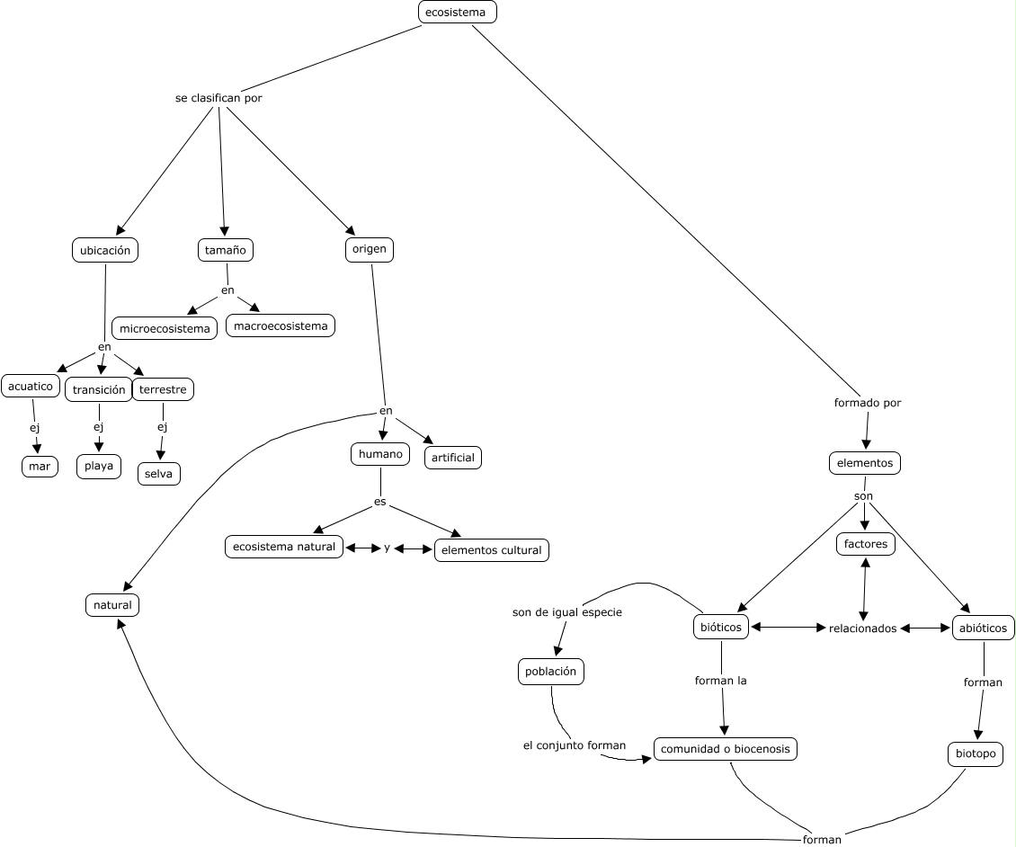
Este Cmap, tiene información relacionada con: ecosistema, humano es elementos cultural, elementos son bióticos, ubicación en transición, origen en natural, transición ej playa, tamaño en macroecosistema, terrestre ej selva, origen en artificial, origen en humano, bióticos forman la comunidad o biocenosis, ecosistema se clasifican por origen, elementos son factores, ecosistema se clasifican por tamaño, abióticos relacionados factores, acuatico ej mar, comunidad o biocenosis forman natural, abióticos forman biotopo, abióticos relacionados bióticos, biotopo forman natural, bióticos son de igual especie población