WARNING:
JavaScript is turned OFF. None of the links on this concept map will
work until it is reactivated.
If you need help turning JavaScript On, click here.
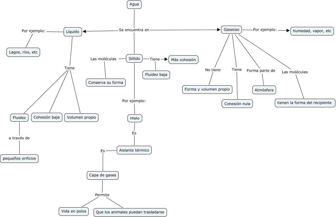
Este Cmap, tiene información relacionada con: Caracteristicas_de_los_estados_del_Agua[1].cmapperez pelliza, Sólido Tiene Más cohesión, Líquido Tiene Cohesión baja, Agua Se encuentra en Gaseoso, Líquido Tiene Volumen propio, Capa de gases Permite Que los animales puedan trasladarse, Agua Se encuentra en Líquido, Aislante térmico Es Capa de gases, Hielo Es Aislante térmico, Gaseoso Forma parte de Atmósfera, Sólido Tiene Fluidez baja, Gaseoso Las moléculas tienen la forma del recipiente, Fluidez a través de pequeños orificios, Líquido Tiene Fluidez, Agua Se encuentra en Sólido, Gaseoso Por ejemplo: humedad, vapor, etc, Sólido Las moléculas Conserva su forma, Sólido Por ejemplo: Hielo, Gaseoso No tiene Forma y volumen propio, Capa de gases Permite Vida en polos, Gaseoso Tiene Cohesión nula