WARNING:
JavaScript is turned OFF. None of the links on this concept map will
work until it is reactivated.
If you need help turning JavaScript On, click here.
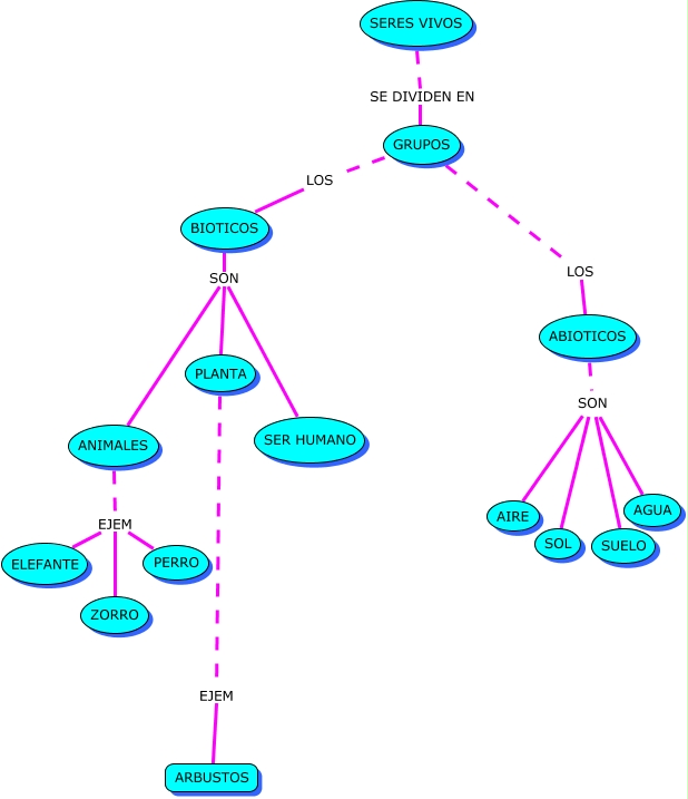
Este Cmap, tiene información relacionada con: los_seres_vivos_1[2].cmapbrenda albornoz gomez, ANIMALES EJEM ELEFANTE, ABIOTICOS SON SUELO, ABIOTICOS SON SOL, ANIMALES EJEM ZORRO, BIOTICOS SON ANIMALES, GRUPOS LOS ABIOTICOS, ABIOTICOS SON AGUA, ABIOTICOS SON AIRE, PLANTA EJEM ARBUSTOS, SERES VIVOS SE DIVIDEN EN GRUPOS, BIOTICOS SON PLANTA, GRUPOS LOS BIOTICOS, BIOTICOS SON SER HUMANO, ANIMALES EJEM PERRO