WARNING:
JavaScript is turned OFF. None of the links on this concept map will
work until it is reactivated.
If you need help turning JavaScript On, click here.
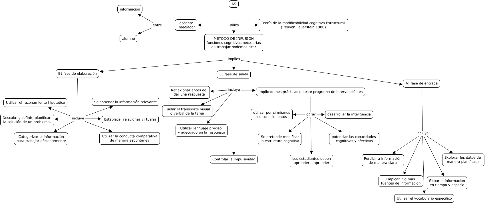
Este Cmap, tiene información relacionada con: AS método de infusión y modificabilidad cognitiva, implicaciones prácticas de este programa de intervención es lograr desarrollar la inteligencia, C) fase de salida incluye Cuidar el transporte visual o verbal de la tarea, B) fase de elaboración incluye Establecer relaciones virtuales, B) fase de elaboración incluye Utilizar el razonamiento hipotético, implicaciones prácticas de este programa de intervención es lograr potenciar las capacidades cognitivas y afectivas, AS utiliza Teoría de la modificabilidad cognitiva Estructural (Reuven Feuerstein 1980), docente mediador entre alumno, C) fase de salida incluye Controlar la impulsividad, A) fase de entrada incluye Emplear 2 o mas fuentes de información, A) fase de entrada incluye Explorar los datos de manera planificada, MÉTODO DE INFUSIÓN funciones cognitivas necesarias de trabajar podemos citar implica C) fase de salida, AS utiliza MÉTODO DE INFUSIÓN funciones cognitivas necesarias de trabajar podemos citar, A) fase de entrada incluye Situar la información en tiempo y espacio, implicaciones prácticas de este programa de intervención es lograr Los estudiantes deben aprender a aprender, docente mediador entre información, B) fase de elaboración incluye Descubrir, definir, planificar la solución de un problema., A) fase de entrada incluye Utilizar el vocabulario específico, C) fase de salida incluye Utilizar lenguaje preciso y adecuado en la respuesta, AS utiliza docente mediador, MÉTODO DE INFUSIÓN funciones cognitivas necesarias de trabajar podemos citar implica B) fase de elaboración