WARNING:
JavaScript is turned OFF. None of the links on this concept map will
work until it is reactivated.
If you need help turning JavaScript On, click here.
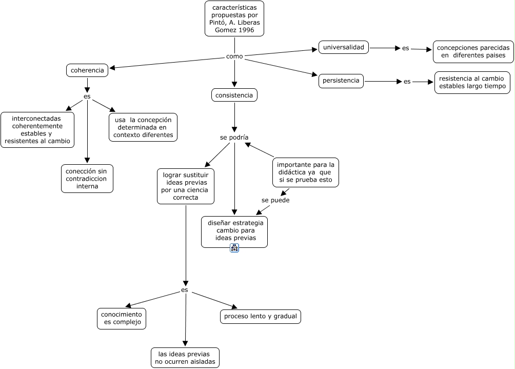
Este Cmap, tiene información relacionada con: características ideas previas, universalidad es concepciones parecidas en diferentes paises, importante para la didáctica ya que si se prueba esto se puede diseñar estrategia cambio para ideas previas, características propuestas por Pintó, A. Liberas Gomez 1996 como universalidad, persistencia es resistencia al cambio estables largo tiempo, características propuestas por Pintó, A. Liberas Gomez 1996 como consistencia, consistencia se podría diseñar estrategia cambio para ideas previas, importante para la didáctica ya que si se prueba esto se podría lograr sustituir ideas previas por una ciencia correcta, coherencia es interconectadas coherentemente estables y resistentes al cambio, importante para la didáctica ya que si se prueba esto se podría diseñar estrategia cambio para ideas previas, coherencia es usa la concepción determinada en contexto diferentes, características propuestas por Pintó, A. Liberas Gomez 1996 como coherencia, lograr sustituir ideas previas por una ciencia correcta es las ideas previas no ocurren aisladas, lograr sustituir ideas previas por una ciencia correcta es conocimiento es complejo, consistencia se podría lograr sustituir ideas previas por una ciencia correcta, coherencia es conección sin contradiccion interna, características propuestas por Pintó, A. Liberas Gomez 1996 como persistencia, lograr sustituir ideas previas por una ciencia correcta es proceso lento y gradual