WARNING:
JavaScript is turned OFF. None of the links on this concept map will
work until it is reactivated.
If you need help turning JavaScript On, click here.
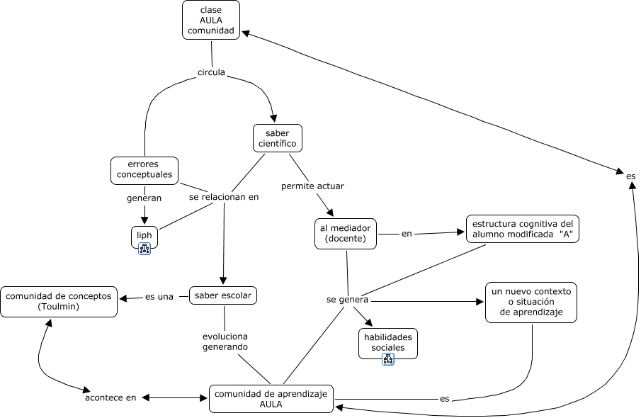
Este Cmap, tiene información relacionada con: aula comunidad aprendizaje, al mediador (docente) se genera estructura cognitiva del alumno modificada "A", saber escolar evoluciona generando comunidad de aprendizaje AULA, al mediador (docente) se genera comunidad de aprendizaje AULA, al mediador (docente) se genera un nuevo contexto o situación de aprendizaje, clase AULA comunidad es comunidad de aprendizaje AULA, al mediador (docente) en estructura cognitiva del alumno modificada "A", saber escolar es una comunidad de conceptos (Toulmin), clase AULA comunidad circula saber científico, un nuevo contexto o situación de aprendizaje es comunidad de aprendizaje AULA, clase AULA comunidad circula errores conceptuales, errores conceptuales generan liph, al mediador (docente) se genera habilidades sociales, comunidad de conceptos (Toulmin) acontece en comunidad de aprendizaje AULA, errores conceptuales se relacionan en saber escolar, saber científico se relacionan en saber escolar, liph se relacionan en saber escolar, saber científico permite actuar al mediador (docente)