WARNING:
JavaScript is turned OFF. None of the links on this concept map will
work until it is reactivated.
If you need help turning JavaScript On, click here.
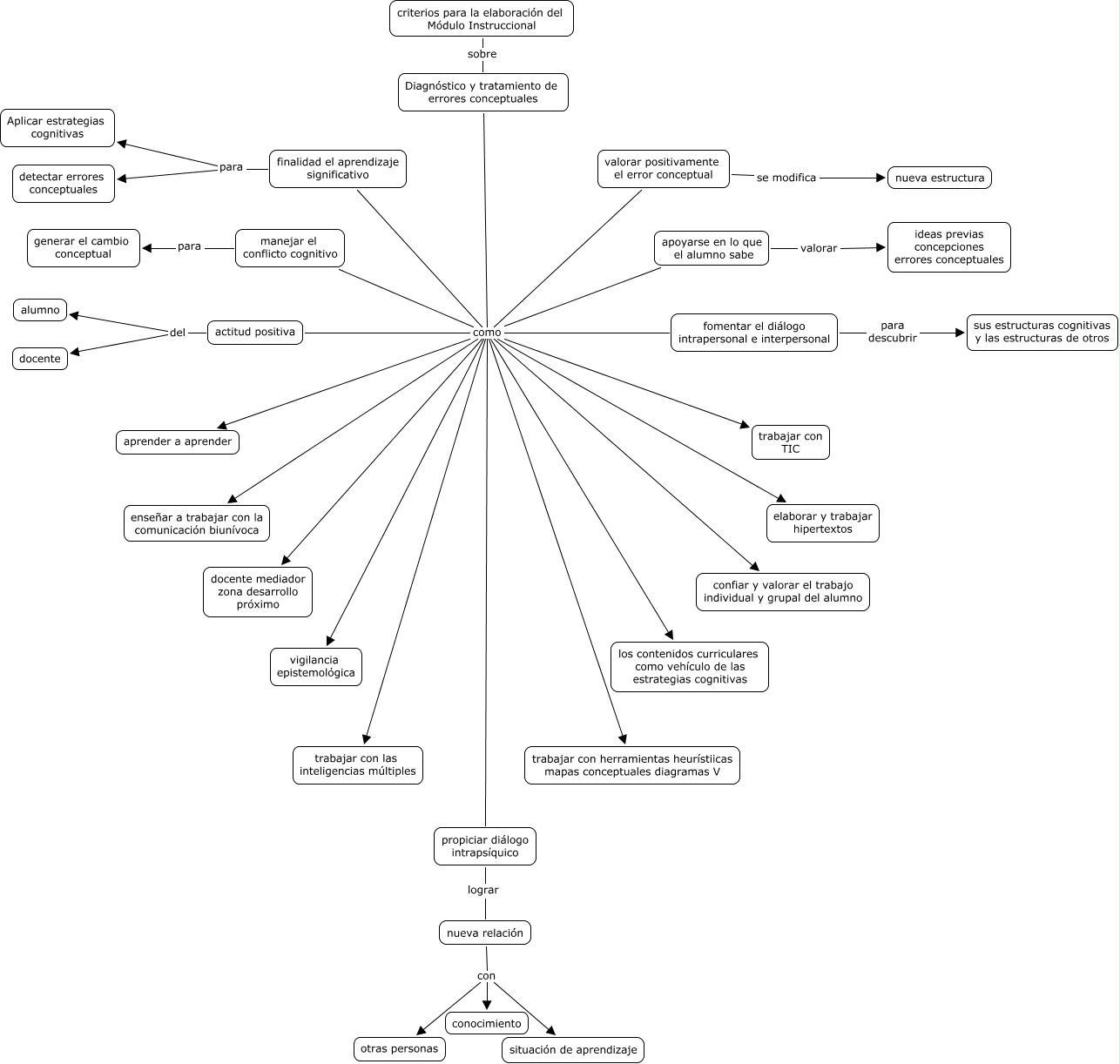
Este Cmap, tiene información relacionada con: CRITERIOS, criterios para la elaboración del Módulo Instruccional sobre Diagnóstico y tratamiento de errores conceptuales, Diagnóstico y tratamiento de errores conceptuales como trabajar con las inteligencias múltiples, Diagnóstico y tratamiento de errores conceptuales como actitud positiva, apoyarse en lo que el alumno sabe valorar ideas previas concepciones errores conceptuales, finalidad el aprendizaje significativo para Aplicar estrategias cognitivas, nueva relación con otras personas, actitud positiva del docente, Diagnóstico y tratamiento de errores conceptuales como apoyarse en lo que el alumno sabe, fomentar el diálogo intrapersonal e interpersonal para descubrir sus estructuras cognitivas y las estructuras de otros, Diagnóstico y tratamiento de errores conceptuales como aprender a aprender, manejar el conflicto cognitivo para generar el cambio conceptual, Diagnóstico y tratamiento de errores conceptuales como docente mediador zona desarrollo próximo, Diagnóstico y tratamiento de errores conceptuales como vigilancia epistemológica, Diagnóstico y tratamiento de errores conceptuales como los contenidos curriculares como vehículo de las estrategias cognitivas, Diagnóstico y tratamiento de errores conceptuales como enseñar a trabajar con la comunicación biunívoca, Diagnóstico y tratamiento de errores conceptuales como trabajar con TIC, finalidad el aprendizaje significativo para detectar errores conceptuales, Diagnóstico y tratamiento de errores conceptuales como elaborar y trabajar hipertextos, valorar positivamente el error conceptual se modifica nueva estructura, Diagnóstico y tratamiento de errores conceptuales como confiar y valorar el trabajo individual y grupal del alumno